
O. J. Harvey, David Ellis Hunt, y Harold Martin Schroder. Conceptual Systems and Personality Organization New York: Wiley, 1961
Breve reseña sobre los autores



O.J. Harvey

O.J. Harvey fue profesor emérito de la Universidad de Colorado. Nacido en 1927, realizó docencia de Psicología Social en la Universidad de Vanderbilt (1958 – 1962). Seleccionado como miembro del Centro de Estudios Avanzados, pasó un año en Palo Alto, California. No obstante sus múltiples premios y reconocimientos, para él su logro más preciado fue recibir el Premio al Profesor del Año de la Universidad de Colorado en 1989. Junto con su señora, Chris, crearon la Fundación Educativa Harvey, orientada a apoyar a estudiantes de bajos recursos. Falleció el 31 de octubre de 2011 a los 84 años de edad
David Ellis Hunt

David E. Hunt (7 de septiembre de 1925 – 21 de marzo de 2019) fue docente de psicología en las universidades de Yale, Syracuse y en el Instituto de Estudios de la Educación en Ontario, Universidad de Toronto (hasta su retiro en 2004). Autor de varios libros, como Beginning with Ourselves and The Renewal of Personal Energy, que formaban parte de sus talleres de desarrollo personal. Recibió el Premio Canadiense de Educación por su Distinguida Contribución a la Investigación Educativa y el Premio CUFA por su Contribución Excepcional a la Enseñanza Universitaria. En 1986, recibió un doctorado honoris causa de la Universidad de Helsinki y más recientemente en 2003, fue honrado con la creación de un premio de enseñanza en su nombre que se otorgará anualmente: el Premio David E. Hunt a la Excelencia en la Enseñanza de Posgrado.
Harold Martin Schroder

Harold M. Schroder fue profesor de psicología en la Universidad de Princeton. Schroder y su equipo se dedicó a la psicología organizacional, trabajando en organizaciones públicas y privadas mientras era profesor de administración en la Universidad del Sur de Florida y más tarde en corporaciones de EE. UU. y el Reino Unido. Muchas consultoras de desarrollo de liderazgo utilizan el llamado ‘marco de Schroder’ que describió como una medida objetiva del comportamiento de liderazgo crítico para gestionar la complejidad y el cambio. Su libro Competencia gerencial: la clave de la excelencia (1989) apareció en los siete libros que debe leer del Personnel Today en 2006. Entre sus publicaciones, se encuentran Human Information Processing (junto a MJ Driver y S Streufert, 1967) y Education for Freedom (junto a Karlins y Phares, 1973)
Conceptual Systems and Personality Organization

En este clásico libro publicado en 1961, los autores describen el desarrollo de la personalidad y la psicopatología en términos de modos específicos de relación entre el individuo y el ambiente. Estos modos de relación es lo que los autores denominan «sistemas conceptuales», término que ellos consideran cercano a la noción de «constructo» de Kelly. Un concepto entonces es aquella unidad de relación sujeto – objeto: lo objetos del mundo físico no tienen propiedades por sí mismas ni el conocedor es un solipsista cerebro soñador, la noción de concepto engloba y asume la interdependencia entre conocedor y lo conocido por él.
Los sistemas conceptuales se organizan en torno a varias dimensiones, siendo la más fundamental la dimensión abstracción – concreción. De acuerdo a estos autores, en el desarrollo de la personalidad ocurre una gradual y creciente abstracción de las relaciones entre objeto – sujeto. Con estas premisas, se abordan aspectos específicos de la personalidad y de procesos psicopatológicos.
Capítulo 1, visión general (páginas 1 – 9)
Los autores realizan una presentación general de las ideas centrales del libro, desarrollando la noción de «concepto» como aquella relación de referencia entre sujeto y objeto. Plantean que, siguiendo la hipótesis del «concepto» como unidad de relación entre individuo y sus objetos de referencia, probablemente ningún concepto pueda funcionar completamente independiente (pág. 6). Sugieren que la relación entre conceptos puede organizarse de forma hipótetica en sistemas conceptuales, realizados a partir de dimensiones independientes del contenido (por ejemplo, la dimensión concreción – abstracción). Los autores asumen que un subsistema conceptual posee características dimensionales que no son aplicables a otros sistemas conceptuales en el mismo individuo, en otras áreas de funcionamiento. Plantean que datos empíricos muestran en este sentido que algunas personas tienden a ser más consistentes en varias áreas, mientras otras manifiestan mayor diversidad.
La centralidad (que el concepto o subsistema conceptual sea dominante en el marco general del sistema conceptual; lo contrario sería el grado de periferia y no dominancia en el Self) y el grado de interrelación (que el sistema conceptual tenga subsistemas relacionados; lo contrario sería compartimentación, una segmentación sin covariación) entre conceptos estarían asociados a la posibilidad de refutación y confirmación conceptual. Se plantea que si el conflicto involucra conceptos centrales, la resolución del conflicto podría implicar formas psicopatológicas.
Capítulo 2, naturaleza de los Conceptos (páginas 10 – 49)
La realidad interna y externa es experimentada conceptualmente, en términos de dimensiones como caliente – frío, bueno – malo, etc. Estas distinciones dimensionales permiten la comparación con otras distinciones ya realizadas, y su interconexión en una matriz permite configurar facetas psicológicas en creciente diferenciación, articulación e integración.
Los autores revisan algunas implicaciones de la interdependencia concepto – objeto, planteando antecedentes epistemológicos como Anaxágoras, Spencer, James y Dewey, además de revisar la relación entre esta noción y otros procesos psicológicos.
Los autores también señalan que la mutua interdependencia entre conceptos y ambiente es tal que, citando a James, «ningún estado que ya ha ocurrido puede volver a ser idéntico al anterior» (James, 1890, Vol.I, p.230) aunque se trate de los «mismos estímulos objetivos». (pág. 17). Luego desarrollan algunas definiciones:

ajustar los disparos en el que se obtiene un
«over» y un «short» a lo largo de la línea de
detección, y luego se divide sucesivamente
el bracket por la mitad hasta que se logre el
disparo deseado. El mismo método se utiliza
en fotografía para hacer horquillas de exposición.
- Desarrollo de los conceptos a través del proceso de diferenciación – integración. La diferenciación consiste en la división de una situación más indiferenciada, con la obtención de partes más definidas y articuladas. La integración es el grado de relación de esas partes entre ellas y entre conceptos previos.
- La diferenciación – integración opera sacádicamente. Un movimiento sacádico o «sacada» es un movimiento brusco (por ejemplo, el movimiento ocular), que los autores usan como metáfora para explicar que la diferenciación e integración no son procesos que se desarrollen en forma lineal.
La sacada es similar al bracketing u horquillado: se definen puntos de referencia, sensoriales o más conceptuales, que se colocan alrededor de los límites extremos del fenómeno. Con estos puntos en los extremos sirviendo como anclajes desde los cuales irradiar, el sujeto comienza a hacer diferenciaciones más finas entre estos límites definitorios. En el desarrollo conceptual, uno parece primero formar grandes diferencias al cortar cognitivamente lo ambiguo o indiferenciado en trozos grandes. Este trozo más grande podría diferenciarse más antes de romper otro trozo, pero generalmente se pasa al corte de un segundo trozo antes de dar forma fina y claramente diferenciada al primero. De hecho, parece que en la mayoría de los casos es con la ayuda de diferenciaciones y puntos de referencia obtenidos del último segmento bruto que uno puede diferenciar más finamente, e incluso verídicamente, las facetas del primer trozo. Los autores plantean que subyacente a esto se entiende que estos puntos de referencia conceptuales son opuestos: no puede construirse el concepto de «bueno» sin el concepto de «malo».
- Nociones de etapas o fases del proceso de diferenciación / integración. Luego de revisar distintos autores que utilizan la noción de desarrollo a través de etapas o fases, los autores del libro plantean ciertas diferencias en su propuesta:
(1) El proceso de diferenciación/integración no sigue necesariamente etapas, así como la diferenciación no está siempre ligada a la integración. Plantean los autores que sí es esperable que conceptos abstractos se construyan en base a más concretos.
(2) Como la diferenciación puede ocurrir de forma aislada y no integrada, la diferenciación no siempre impulsa una organización más compleja o abstracta.
(3) La diferenciación y la integración no requieren estar separadas por periodos de tiempo, pueden ocurrir simultáneamente. - Los conceptos pueden ubicarse en diferentes niveles o etapas de concreción – abstracción. Los autores aplican la noción de etapa (que después en el libro toma nombres específicos como etapa I , etapa II, etc. dependiendo de ciertas características distintivas de cada nivel) a la dimensión concreción – abstracción y no al proceso de diferenciación / integración. Entienden la dimensión concreción – abstracción como un resultado del proceso de diferenciación / integración.
- Características de la dimensión concreción – abstracción. Los autores plantean que (1) a mayor abstracción mayor es la habilidad para trascender la inmediatez y moverse hacia el espacio y tiempo remotos, y (2) aumenta la capacidad para obtener relaciones entre los objetos y organizar estas interrelaciones. En el sentido opuesto, un nivel concreto se caracteriza por la «obligatoriedad» del objeto respecto a las respuestas asociadas, o en otras palabras, una menor diferenciación del mundo. Citando un artículo de Goldstein y Scheerer (Goldstein, K., & Scheerer, M. 1941. Abstract and Concrete Behavior: An Experimental Study with Special Tests. Psychological Monographs, 53, 2, no. 239), resumen características del polo más abstracto de esta dimensión general, en tanto que entre más abstracto es posible:
(1) distinguir las experiencias del mundo externas de las experiencias internas,
(2) asumir un set o estados mentales,
(3) dar cuenta a sí mismo o a otros de las acciones y verbalizar la acción,
(4) cambiar reflexivamente desde un aspecto de la situación a otro,
(5) mantener en mente simultáneamente varios aspectos,
(6) rescatar lo esencial de lo general, descomponerlo en partes, aislarlas y sintetizar esas partes,
(7) abstraer propiedades comunes a través de la reflexión y formar conceptos jerárquicos,
(8) planificar, anticiparse y asumir la actitud de pensar en posibilidades de forma flexible.
El nivel concreto se podría expresar a través de la cercanía de las respuestas a la realidad inmediata, respuestas rígidas respecto a objetos, la evaluación de objetos a partir de su uso personal más que a través de categorías genéricas, etc. (pág. 26). Luego los autores dan ejemplos de estas ocho características planteadas por Goldstein y Scheerer. - Los estereotipos y otras categorías socialmente transmitidas, son posibles por la aparición de las habilidades de lenguaje. La aparición del lenguaje en los niños no asegura necesariamente una progresión hacia mayor abstracción, pero los autores sugieren que la mayor cantidad de estereotipos sociales son posibles de aprender solamente a través de categorías lingüísticas, y que aprenderlos por otros formatos de experiencia sería demasiado difícil.
- Mayor concreción tiende a estar asociada con absolutismo y pensamiento categorial. Los autores revisan el desarrollo del pensamiento infantil, para señalar que ellos (y los esquizofrénicos, para otro ejemplo usado en este capítulo) muestran formatos concretos de organización conceptual.
- Mayor concreción es expresada en las atribuciones de causalidad externa y en la adecuación estricta a normas. Como parte de la dificultad para diferenciar el mundo interno del externo, los autores señalan cómo los niños pueden atribuir de forma externa procesos internos (por ejemplo, un sueño como un vaticinio de una situación que efectivamente ocurrirá). También ejemplifican el apego estricto a normas o reglas de comportamiento, como otra expresión de la concreción.
- La concreción y su relación con el catequismo y la palabra mágica. Las dificultades de diferenciación entre el mundo objetivo y subjetivo pueden resultar en que el nombre de algo, un sueño o un deseo, sean sinónimos de referencias al mundo externo. En la concreción, la forma se confunde con el contenido.
- A mayor concreción, se le acompaña oposicionismo y resistencia a la sugestión. A menos que venga de una figura de autoridad que represente poder y seguridad, los individuos más concretos son resistentes de las sugestiones.
- La concreción y el ritualismo. Los autores desarrollan la relación entre la concreción y los comportamientos ritualistas. Dentro de los ejemplos, mencionan a los niños en sus conductas de aseguramiento.
- Generalidad de los efectos de variación en la abstracción. Los autores señalan que muchos de los ejemplos de concreción que han utilizado son de niños y otros grupos específicos, pero que la concreción puede verse en cualquier persona, y que incluso académicos e intelectuales pueden mostrar absolutismo, externalización, apego a las normas, pensamiento mágico y ritualismo. Los autores describen los resultados de investigaciones que muestran cómo algunas categorías nominales dependiente de la cultura (por ejemplo, las palabras utilizadas para denotar un color) parecen afectar la experiencia asociada (en el caso del ejemplo, la experiencia discriminatoria cromática). Los autores explican que esto corresponde con la aplicación de un concepto abstracto a otros más concretos, un «salto» en la adjudicación de atribuciones, lo que no guarda relación directa con lo «verídico» (por ejemplo, las personas podemos ver un objeto definido en manchas difusas, en un test aperceptivo, etc.). Mencionan que el «mundo real» y efectivo de las personas es precisamente éste: aquel que se desliza de la organización conceptual.
Capítulo 3. Funcionamiento conceptual y motivación (página 50 – 84)
El tercer capítulo trata sobre el problema de cómo los conceptos sirven de base para la motivación: se revisa la disposición de un individuo para ordenar al mundo de una manera particular y reaccionar de cierta manera, tanto en los niveles encubiertos y abiertos, cuando tales formas estandarizadas de ordenar son confirmadas o refutadas.

- Confirmación y refutación conceptual. Los autores denominan direccionalidad al curso o dirección respecto a cual cada concepto se refiere. Esto puede ser expresado de varias maneras, como atracción – repulsión, valencia positiva o negativa, aproximación – rechazo, o en términos de evaluaciones positivas o negativas. Las tendencias de acercamiento o evitación dependen de la instrumentalidad del concepto: si es congruente o incongruente con el logro de una meta en particular (los autores citan a Milton J. Rosenberg, en su artículo de 1956 Cognitive structure and attitudinal affect, del Journal of Abnormal and Social Psychology).
La direccionalidad de un concepto, que varía a su vez en características como la definicion y fuerza, proporciona la base de la confirmación conceptual y refutación.
La confirmación conceptual es el estado resultante de la evaluación de un evento como compatible con la direccionalidad asociada con el concepto en un momento particular.
La refutación conceptual, es la condición que ocurre cuando un evento incidente o inminente se evalúa como conflictivo o incompatible con la direccionalidad implícita en conceptos existentes.
Cuanto mejor se define la direccionalidad de un concepto y el cuanto mayor sea su fuerza o preferencia de resultado, más pronunciada son las consecuencias conductuales y afectivas de la confirmación o refutación. Los autores aclaran que la confirmación y la refutación se consideran construcciones fenomenológicas, estados psicológicos que son dependientes de la evaluación de la situación por el observador, y por tanto no se refieren a las propiedades físicas o inherentes del estímulo externo: toda actividad cognitiva, incluida la percepción o evaluación, se determina conjuntamente por los factores disposicionales y situacionales operativos en el momento dado. Entonces no existe correspondencia «uno a uno» entre las propiedades «objetivas» de los estímulos y la experiencia de ellos. En este sentido, los autores vuelven a aclarar nuevamente el uso del término «percepción» o «evaluación», para apuntar a que refiere a una experiencia discriminada, que se logra discriminar a través de una acción que «diferencia un evento que incide y coloca psicológicamente al individuo en algún tipo de relación con sus estándares conceptuales existentes, logrando evaluar esta experiencia en algún grado compatible o incompatible con ellos. Y tal acto de relacionarse puede ocurrir en diferentes niveles de articulación o conciencia del sujeto«.
Las consecuencias motivacionales de la confirmación y refutación conceptual representa un enfoque de orientación hacia metas. En el nivel de funcionamiento más concreto, como el de los niños, el bloqueo de objetivos y la facilitación podrían estar más relacionados con algún objeto/concepto externo, animado o inanimado. A mayor nivel de abstracción, el bloqueo y facilitación de objetivos funcionales, en lugar de estar restringido a los efectos de objetos/conceptos concretos del medio ambiente, podrían derivar de la refutación conceptual y la confirmación a través de vías no directamente sensoriales, como la reprensión verbal y recompensa de figuras significativas para el sujeto. - Reacciones a la confirmación / refutación. Los autores se concentran en dos tipos de resultados de la confirmación y de la refutación conceptual:
(1) la excitación afectiva («arousal afectivo») y
(2) ciertas manifestaciones de comportamiento («resoluciones de comportamiento»). - Múltiples conceptos están involucrados en la confirmación / refutación. Los autores plantean que las repercusiones de un conflicto de confirmación o refutación depende de
(1) el número de conceptos en competencia,
(2) la fuerza relativa (que ellos después denominan centralidad -periferia) de cada uno, y
(3) el grado de incompatibilidad entre ellos (desde la ortogonalidad a la disimilitud en sus direccionalidades). - Los conceptos y el sistema Self. Los autores plantean que el self es sinónimo de la totalidad de los conceptos, definiendo Self como la red de relaciones sujeto – objeto que proporciona al individuo lazos con el mundo. También plantean que, de considerarse un sistema, es importante recordar que sus elementos son interdependientes y que el sistema debe cumplir funciones de evaluación para poder en último término realizar respuestas concordantes con esa evaluación (en otras palabras, lo que sugieren los autores es una característica inherente de cambio, aprendizaje y adaptabilidad).
Hacia el final del capítulo, los autores se centran en las funciones de los conceptos (relaciones de significado objeto – sujeto). Desarrollan algunos puntos en este sentido: - Evolución y mantenimiento del Self. Hay muchas funciones que se pueden atribuir a los sistemas conceptuales. Entre ellas, está la evolución y el mantenimiento del self, definido como la totalidad entrelazada de los propios conceptos o relaciones sujeto-objeto. El Self está representado por los conceptos existentes en ese momento, independientemente de su complejidad u objeto de referencia. No todos los conceptos contribuyen igualmente a la definición y operación del Self, sino que la contribución relativa depende de propiedades organizacionales como la centralidad. Esta noción de Self implica que las personas diferencian e integran el mundo de tal manera que pueden hacer una evaluación más o menos consistente y le hacen frente, logran cierta viabilidad.
Sin la capacidad para dividir el mundo en partes relevantes y relacionar estas distinciones de manera consistente con las necesidades orgánicas, la supervivencia del individuo sería imposible.
La forma particular de lograr esta función varía de persona a persona. Estas variaciones en el resultado de la diferenciación y la integración resultan en diferencias estructurales en la organización conceptual, diferencias que se reflejan en la detección diferencial, evaluación y reacción particular a los estímulos/eventos.
La matriz de conceptos (Self) afecta la formación de posteriores conceptos: las personas reaccionan al medio ambiente de una manera que mantendrá los conceptos tan inalterados como sea posible. Y en una situación de refutación y conflicto conceptual, donde la modificación de conceptos se vuelve ineludible, el individuo resuelve esto de una manera calculada para darle el máximo efecto positivo neto.
En este sentido, el afecto podría verse en función del automantenimiento: el afecto negativo, que se experimenta frente a situaciones que presagian una amenaza para las relaciones sujeto-objeto, sirve como una señal de advertencia; y el afecto positivo, el resultado de la percepción de consonancia situacional con la direccionalidad volitiva de los conceptos, sirve como una indicación de autosuficiencia.
Página 68
Luego los autores dan ejemplos de algunas relaciones sujeto – objeto que pueden ser centrales para la supervivencia. Entre estos ejemplos, mencionan el brainwashing («lavado de cerebro» en la guerra), marginalidad, la deprivación sensorial, la anomia y la alienación.
- Estructura del sistema conceptual (self). Por «estructura» los autores denominan el grado en que los conceptos componentes están individualizados e interrelacionados dentro del marco total de conceptos, apuntando a la descripción cualitativa de la relación particular entre objeto y sujeto. Plantean que las variaciones estructurales son el resultado de la diferenciación / integración, de cómo la persona ha descompuesto su mundo en pedazos y los ha vuelto a enlazar. Los autores desarrollan cuatro tipo de variaciones estructurales:
(1) Claridad – ambigüedad (a mayor articulación, mayor claridad),
(2) Interrelación – compartimentalización/aislamiento (a mayor abstracción mayor interrelación),
(3) Centralidad – periferia (a mayor centralidad, más sentimientos de ansiedad o amenaza), y
(4) Apertura – cierre/clausura (el grado de receptividad a interpretaciones diversas).
El capítulo termina con ejemplos de cómo se pueden expresar estas variaciones estructurales.
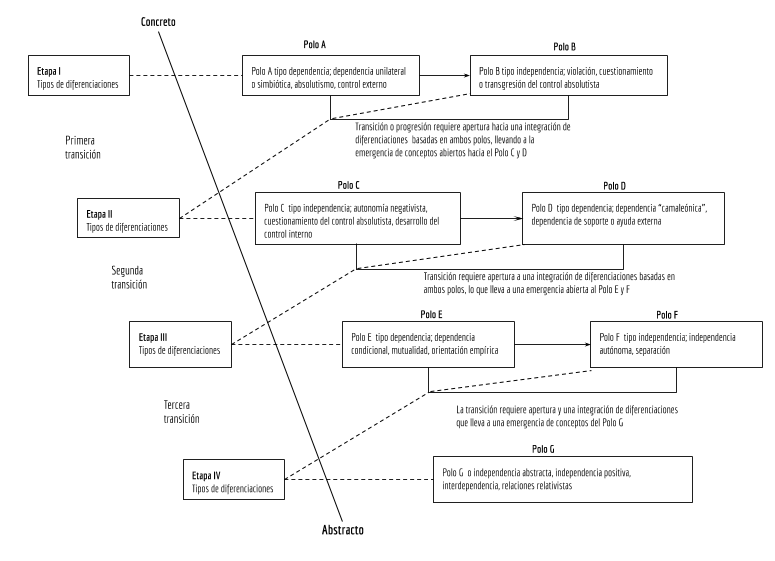
Capítulo 4. Etapas del desarrollo conceptual. (Páginas 85 – 112)
El capítulo trata de una descripción de ciertas síntesis que sirven como puntos nodales o mesetas de desarrollo a medida que éste avanza de más concreto a más abstracto. Los autores destacan cuatro
síntesis o etapas nodales que representan cuatro niveles a lo largo de la dimensión concreción/abstracción. Las etapas más concretas emergen de la síntesis o integración de polos más simples y bifurcados, mientras que las etapas más abstractas surgen de la integración de polos caracterizados por una estructura conceptual más compleja.
Antes de comenzar esa presentación, mencionan algunas características de la diferenciación / integración basada en «procesos oponentes»:
- La discriminación de los opuestos extremos se puede hacer más fácilmente que la discriminación entre estímulos menos diferentes. Una vez que estos polos opuestos han sido discriminados, la persona está en condiciones de hacer discriminaciones más finas y difíciles. Los puntos de referencia colocados alrededor de los límites extremos de un sistema conceptual dado (es decir, los dos polos) sirven como anclajes para hacer discriminaciones más finas dentro de la brecha.
- Las interpretaciones basadas en polos opuestos se integran más fácilmente que las diferenciaciones basadas en conceptos que no tienen una relación. Es decir, el blanco y el negro son opuestos, pero son también ambos colores. Por lo tanto, la oposición de los dos polos en la misma dimensión facilita la integración, mientras que la integración de las diferenciaciones basadas en anclas no relacionadas serían más difíciles.
- Si la persona puede diferenciar tales polos opuestos e integrarlos, tal proceso representa el salto de desarrollo «óptimo» porque el sistema conceptual emergente tendría las características de máxima abstracción relativa a los polos del concepto original en que se basó

El desarrollo progresivo en cada etapa implica condiciones de entrenamiento que inducen la apertura del sistema conceptual a las diferenciaciones (o evaluaciones) basadas en los dos polos opuestos del concepto más central, y la integración de estas diferenciaciones conflictivas en un nuevo sistema conceptual. Por lo tanto la progresión apunta a la aparición de conceptos que están abiertos a diferenciaciones basadas en ambos polos. Esto permite tendencias positivas o de acercamiento a ambos polos, así como la posible ocurrencia de las diferenciaciones conflictivas requeridas para la progresión.
Los sistemas conceptuales o síntesis que se muestran en la Tabla 1, representan etapas en el desarrollo de formas más abstractas de enlaces sujeto-objeto. Los autores también explican dos formatos de arresto (detención, elentecimiento o ralentización) en el desarrollo: fijaciones dentro de las etapas o durante las transiciones.
- Detención en las etapas. Si las presiones ambientales no están sincronizadas con las estructuras conceptuales requeridas para la aparición de una síntesis más abstracta, se produce una fijación o detención del desarrollo (arresto). Tal asincronía produce un polo positivo y un polo negativo en un nivel dado, un efecto que impide la progresión. En términos de la primera etapa descrita en la Tabla 1, si las presiones ambientales inducen una apertura a la dependencia unilateral y al mismo tiempo un cierre a la oposición respecto al control absolutista, el polo A (dependencia unilateral) se vuelve positivo y el polo B (control interno) se vuelve negativo, y el efecto neto es la detención en la primera etapa. La asincronía en relación con la primera etapa también podría tomar la forma de una presión ambiental que induce apertura a la oposición respecto al control absolutista (tendencia al polo B) al mismo tiempo que induce el cierre a la dependencia unilateral (tendencias de retirada al polo A). El efecto neto en esta circunstancia también es detención, pero en la segunda etapa.
- Detención en la transición entre niveles. Si las presiones ambientales no están sincronizadas con la estructura conceptual de tal manera que cada uno de los dos polos se convierta en positivo y negativo a la vez (la inducción simultánea de evaluaciones positivas y negativas en cada polo), se retarda la integración y la evolución de sistemas de ordenamiento más abstractos. Esto puede comprometer la forma en que el sistema responde, expresándose de manera más concreta de lo esperado.
Etapa I
Si un individuo es puesto en una situación nueva, esa persona se encuentra en una situación no estructurada en la que hay un mínimo de desarrollo de conceptos o programas para transformar estímulos en una respuesta sistémica. En ese punto, los conceptos están indiferenciados al máximo, y el sujeto está al máximo sensibilizado al control externo. La dependencia unilateral apunta a que la tendencia es a «corresponder» con el patrón externo. El absolutismo guarda relación con la escasa diferenciación entre una regla y su propósito. Se siguen reglas sin contraste empírico.
Algunas características de esta organización conceptual son: las cosas están dotadas de poder mágico (pensamiento mágico), las respuestas a las preguntas se aceptan más en el sentido de absolutos, el pensamiento es concreto («esto se hace así porque así es… «), el comportamiento se caracteriza por una mayor inmediatez, por una mayor sensibilidad a los límites (por ejemplo, a lo que es correcto e incorrecto, a lo que es tolerado y no tolerado) y por mayor sumisión al control externo.
Funcionar en este nivel relativamente indiferenciado es más bifurcado y está dirigido hacia establecer estructuras y evitar la ambigüedad. Es una etapa caracterizada por conceptos más absolutistas o concretos. En el desarrollo infantil este nivel de funcionamiento representa una mayor dependencia del campo y menos articulación del mundo. Luego los autores desarrollan aspectos de esta etapa a través de observaciones de Piaget y del Gesell Institute of Child Development, principalmente.

Transición a la Etapa II (transición de Nivel I)
Para que el desarrollo progrese más allá de este nivel unilateral de funcionamiento, las nuevas diferenciaciones deben evolucionar e integrarse con viejas diferenciaciones. Del polo A de los conceptos de la primera etapa, el polo opuesto del sistema conceptual, que representa el más simple y siguiente de diferenciación más abstracta, es la resistencia al control externo (polo B). El entrenamiento que induce suficiente apertura las tendencias de oposición y simultáneamente suficiente apertura y confianza en el control externo, logra maximizar el potencial para integrar estos elementos opuestos y seguir hacia la segunda etapa de desarrollo. En otras palabras, padres cuyo comportamiento promueven la confianza y dan permiso y aliento para desarrollar asertividad, oposición e independencia apropiada para la edad, proporcionan la base necesaria para el progreso del desarrollo a la segunda etapa.
Mediante la integración de diferenciaciones basadas en absolutismos unilaterales de control y oposición al control externo, la persona es capaz de:
(1) liberarse de las limitaciones de la dependencia simbiótica,
(2) logra diferenciar entre control externo e interno, y
(3) puede manipular el criterio aplicado a su propio comportamiento a través del potencial de generar diferentes sistemas de ordenamiento más allá del marco de control externo.
En condiciones de progresión o desarrollo, en esta primera etapa las tendencias son menos absolutistas y las tendencias de la segunda etapa son menos negativistas, en comparación con el funcionamiento de quienes se detienen o ralentizan en esta etapa.
Etapa II
La segunda etapa en el desarrollo de conceptos más abstractos es descrito con una gran diferenciación del self respecto al campo externo. Representa la aparición del control interno. Se desarrolla el potencial de utilizar los ordenamientos conceptuales como herramientas (ya que de lo contrario seguirá siendo un esclavo de los más conceptos fijos externos derivados de la primera etapa). El funcionamiento de la segunda etapa se caracteriza por el cuestionamiento del control, tendencias de oposición, la prueba de límites y la evitación de la dependencia.
Mayor diferenciación no implica automáticamente una independencia de campo. De hecho, es solo después de tal diferenciación que el individuo puede comenzar a articular el mundo externo y su relación única con él. Avanzar en la progresión hacia la abstracción implica que la persona ponga a prueba alternativas conceptuales.
En esta segunda etapa, la independencia negativa representa un funcionamiento negativo relacionado con las restricciones externas. Este funcionamiento representa una disminución de la importancia del control externo y la creación inicial de control interno. El término «independencia negativa» no implica necesariamente hostilidad o agresión (las reacciones hostiles son la manifestación extrema de un ordenamiento cerrado en la segunda etapa, puede denotar detención o ralentización en esta etapa), sino que para avanzar la progresión más allá de la primera etapa, la persona debe probar los límites de las reglas absolutas para evitar la total dependencia de sistemas conceptuales dados externamente; de lo contrario, seguirá siendo dependiente del control externo. Por ejemplo, una persona que intenta resolver un problema, nunca intentará una solución alternativa a menos que cuestionara la solución inicial. Tal cuestionamiento no puede ocurrir si la persona siente que la solución original es absoluta.
Los conceptos de la segunda etapa representan una diferenciación de las fuerzas externas, pero tales conceptos no están muy articulados. Sin embargo, ellos son los fundamentos sobre los cuales los estándares informativos e interdependientes pueden desarrollar y representar la forma inicial de control interno.
Transición a la tercera etapa (segunda transición o transición de Nivel II).
El polo extremo de los conceptos de la segunda etapa permitiría tal grado de diferenciación que la persona podría evaluar a otros como obstáculos o como modelos o agentes de apoyo. La progresión a la tercera etapa representa tendencias de aproximación, apertura y la integración exitosa de diferenciaciones basadas en estos polos opuestos de la segunda etapa. Solo aquellas condiciones de entrenamiento y actividad que simultáneamente generen diferenciaciones basadas en la oposición al control externo y la dependencia de otros, conducen a la emergencia de conceptos de la tercera etapa; tales conceptos están abiertos a diferenciaciones basadas tanto en la mutualidad como en la autonomía. La integración de las dos tendencias motivacionales opuestas en la transición de nivel 2 representa la aparición de un nuevo sistema conceptual en el que la forma de relación con los objetos implica una dependencia condicional y mutualidad. A medida que el desarrollo progresa a través de estas etapas, la forma de relación entre conceptos se vuelve progresivamente menos ligada al estímulo, más relativista, y menos unilateral. Aunque la tercera etapa representa un oscilación hacia la dependencia, esta forma de dependencia es marcadamente diferente de la descrita en la primera etapa.
Etapa III
En esta tercera etapa, el individuo reorganiza sus propios conceptos (causalidad interna) para experimentar las consecuencias de estos diferentes ordenamientos. El funcionamiento de la tercera etapa implica una alta sensibilización a las reacciones de los demás, mutualidad, dependencia condicional y una actitud «empírica». Durante la tercera etapa, el individuo todavía es relativamente dependiente de las reacciones de otras personas al probar las consecuencias de sus ordenamientos conceptuales. Mayor progresión a la etapa más abstracta implica el desarrollo de una base interna e informativa de conceptos que actúan como un referente para evaluar los comentarios del medio ambiente, incluidas las reacciones de otras personas.
Si la segunda etapa se podría caracterizar como «libertad en contra de… «, esta etapa puede caracterizarse por un funcionamiento condicional o «como si», ya que implica aprender sobre la relación con el medio ambiente de una manera más objetiva: en la primera etapa, el mundo es una derivación externa – absoluta, luego están las tendencias de oposición al control externo características de la segunda etapa, y ahora en la tercera etapa se espera un enfoque empírico en la diferenciación. En algunas ramas científicas ocurrió algo similar, comenzando primero con formas primitivas de dogma, luego pasando por una etapa de cuestionamiento, y luego adoptando el empirismo. En trabajos experimentales sobre resolución de problemas, el cuestionamiento o segunda etapa de oposición puede ser momentánea debido a la relación periférica del sujeto con el problema. Sin embargo, en ciencia, en el desarrollo de grupos, y en el desarrollo infantil, la segunda etapa puede ser la más crítica. En el comportamiento social, la transición es desde una etapa de oposición a otra actitudes o intenciones de las personas (una bifurcación exagerada de sí mismo y fuerzas externas) a una etapa en la que las intenciones de otras personas se tienen en cuenta. A medida que surgen los conceptos de la tercera etapa, más se hace posible una visión objetiva del entorno social. La persona en la tercera etapa ve a otras personas menos subjetivamente (es decir, menos en términos de sus propios motivos y menos en términos de estándares absolutos) y más en términos de los estándares de otros y la experiencia pasada. Su comprensión de otros puntos de vista, en lugar de resistirse o someterse a ellos, hacen posibles las relaciones mutuas (este es la noción de mutualidad que utilizan los autores). El funcionamiento de la tercera etapa también implica tener puntos de vista alternativos sobre uno mismo, sobre los eventos y sobre otros simultáneamente con un mínimo de preocupación por la ambigüedad.
Uno de los aspectos más significativos de la transición de la segunda a la tercera etapa está el cambio en la concepción de causalidad. A pesar de que la base de este cambio se establece en etapas anteriores, en la tercera etapa el comportamiento del individuo se convierte en la variable independiente más que en la variable dependiente. Al intentar integrar las propias acciones y las evaluaciones mutuas, la persona que funciona en esta etapa aumenta la probabilidad de pensar en términos de que la causalidad reside en su propio comportamiento
página 103
Transición a la cuarta etapa (transición de Nivel III o tercera transición).
Dado que las evaluaciones y juicios en la tercera etapa se basan en gran medida sobre el efecto que las reacciones de uno tienen sobre los demás, los autores han utilizado términos como dependencia condicional, empirismo y «el espejo de uno mismo». Así como el empirismo está vinculado a los datos, la tercera etapa las evaluaciones dependen de los estándares de los demás. La persona depende de condiciones externas o de observaciones de efecto de su propio comportamiento. El polo extremo de este sistema conceptual representaría evaluaciones basado en estándares autónomos. La transición a la cuarta etapa requiere apertura a las diferenciaciones basadas en la autonomía y representa la integración de diferenciaciones basadas en mutualidad y autonomía. Para que una persona experimente la autonomía como algo positivo y no en conflicto con la mutualidad, debe ver ambos polos de la tercera etapa como positivos. Si las condiciones de entrenamiento / actividad han producido tal estructura, entonces se abre el camino para la integración de mutualidad y autonomía, lo que lleva a la aparición de un sistema conceptual de cuarta etapa que involucra interdependencia de los estándares informativos. Esta interdependencia de las evaluaciones representa lo que los autores suponen es el nivel más abstracto de desarrollo conceptual.
Etapa IV
Por último, el funcionamiento en la cuarta etapa es máximamente abstracto, involucrando la disponibilidad de una variedad de ordenamientos conceptuales a lo largo de los cuales estos pueden ser evaluados diferencialmente. Esto puede implicar la integración de conceptos diferenciados en referentes abstractos internos. En esta etapa, la persona no solo está claramente diferenciada del campo, sino también ha desarrollado la capacidad de reordenar y volver a sintetizar los conceptos articulados. Por lo tanto, funcionar en esta etapa es descrito en términos de que el individuo mantiene una relación interdependiente con su entorno.
En la cuarta etapa, la mutualidad y la autonomía se integran para que ninguno interfiera con el otro y, sin embargo, ambos son importantes (interdependencia positiva). La naturaleza de la relación sujeto – objeto en este nivel es abstracta, interdependiente e informativa.
La característica más general del funcionamiento abstracto de la cuarta etapa es la resistencia al estrés. Como formas más abstractas de enlaces sujeto-objeto se desarrolla mayor autoconciencia. Es esta mayor autoconciencia o atribución de causalidad interna que es crítica para la tolerancia al estrés: el funcionamiento más abstracto se basa en una progresión de desarrollo que ha estado abierta e integrada a una variedad de formas conflictivas en la relación sujeto – objeto. En consecuencia, es un mayor reservorio de recursos para superar y soportar el estrés de varias formas: falla, control, rechazo o aislamiento. Un individuo que intenta abordar un problema de manera concreta, con una única solución fija, continuará utilizando la misma solución a pesar de los cambios situacionales. Sin embargo, cuando finalmente falle, desarrollará la evitación y otras orientaciones defensivas, como seguir una indicación absolutista o una solución anclada externamente. El funcionamiento concreto puede decidir más rápido, pero se desarma más rápido bajo estrés. De manera opuesta, el funcionamiento abstracto es menos categórico, pero tiene un mayor potencial para movilizarse bajo el impacto del estrés.
El funcionamiento de la cuarta etapa se caracteriza por estándares abstractos, que se han desarrollado a través de la exploración de soluciones alternativas contra una variedad de criterios. Estas normas están sistemáticamente relacionadas con las consecuencias informativas de la exploración y como tales son «herramientas», no maestros, ya que están sujetos a cambios en condiciones cambiantes. El funcionamiento abstracto se caracteriza tanto por la disponibilidad de alternativas de esquemas conceptuales como base para relacionarse y por la capacidad de mantener una visión o actitud firme, que no se distorsione por problemas de diferenciación con la situación nueva.
Cap 5. Condiciones de entrenamiento que influyen el desarrollo conceptual. (páginas 113 – 157)
Los autores comienzan el capítulo desarrollando algunas nociones antes planteadas.
Detención nodal. Aquella lentificación, ralentización, arresto o detención del desarrollo conceptual que ocurre en cualquiera de los niveles. Esto ocurre cuando las condiciones de entrenamiento maximizan la apertura del sistema conceptual en un polo de la estructura central mientras maximizan el cierre en el polo opuesto. De esta forma, no es posible un «salto» en el desarrollo, no se puede integrar la polaridad para la emergencia de un nuevo esquema conceptual más abstracto. Esto no significa que la persona esté destinada a permanecer como un niño o con el mismo tipo de reacción en el tiempo, sino que el desarrollo continua, pero dentro de los límites de abstracción de la etapa alcanzada.
Detención transitoria. Esta noción, también mencionada antes, se refiere a que las situaciones de entrenamiento inducen cierto grado de apertura del sistema conceptual a las diferenciaciones conflictivas basadas en ambos polos de los conceptos centrales, pero minimiza las condiciones para su integración. Entonces lo que ocurre es una apertura o cierre parciales, esto implica simultáneamente aproximaciones y evitaciones para cada polo conceptual.

Los autores se enfocan en caracterizar el tipo de entrenamiento, en términos de qué aspectos favorecen el desarrollo y qué aspectos pueden promover detenciones o ralentizaciones. La primera noción que desarrollan es el de entrenamiento unilateral vs interdependencia; la segunda noción se centra en los formatos de imposición del control.

Estadounidense, reconocido por su contribución a los campos de
psicología educacional, ciencias cognitivas y el enfoque científico
en aprendizaje. Algunos conceptos clave: aprendizaje significativo,
organizadores anticipados
Entrenamiento unilateral. Está orientado a determinar fuentes externas de criterio absoluto de comportamiento y qué castigos / recompensas se dirigen con ese objetivo. Es una estrategia de evaluación extrínseca (los autores citan el trabajo de David Paul Ausubel). A diferencia del estilo interdependiente, el unilateral enfatiza el objeto externo como algo absoluto y fijo, es una estrategia rígida, de la inmediatez. De forma explícita, se le dan a la persona órdenes, instrucciones y declaraciones sobre requisitos de respuesta final, mientras que la expresión indirecta o implícita se desliza tácitamente la idea de que ese orden externo existe. El evaluador juzga a la persona, sus comportamientos, en términos de qué tan bien coinciden con algún criterio externo («evaluación extrínseca», de acuerdo a Ausubel). La persona entonces se valora en función de su logro respecto a algún criterio externo.
Autonomía acelerada. Un punto medio en la dimensión «unilateral – interdependiente» consiste en la autonomía acelerada, en donde el control es menor (los autores notan que esto no es lo mismo que falta o ausencia de control externo, debido a que ésta representa finalmente una situación intensa de control), caracterizándose por lo que otros autores denominan «estilo laissez faire».
Entrenamiento interdependiente. Las principales características de este entrenamiento son (1) determinación relativa de los criterios, (2) recompensas dirigidas principalmente hacia los procesos / medios y conductas de exploración, y (3) evaluación intrínseca, es decir, se le asigna un valor al sujeto «intrínsecamente», como persona, algo aparte de la evaluación de su logro medido contra el criterio de quien evalúa. Las acciones y técnicas de este entrenamiento inducen una interdependencia entre la fuente de evaluación y la persona «receptora» de esa evaluación, se logra diferencial el rol del evaluador del criterio o control utilizado. Algunas de estas técnicas son:
- Controlar el medio ambiente antes de la capacitación, de manera tal que se organiza de forma graduada las experiencias que la persona deberá ordenar. Por ejemplo, un papá que saque objetos valiosos, frágiles o peligrosos antes de que el niño explore gateando ese lugar (la alternativa unilateral sería controlar o dirigir el comportamiento del niño durante la exploración con un «no, no lo toques!»).
- Expresar las reglas de manera impersonal. Por ejemplo, los padres pueden inducir a los niños a acostarse diciendo: «Cuando suena la campana (que, por supuesto, está bajo el control de los padres), es la hora de acostarse «(impersonal). Los autores usan ejemplos del psicólogo Alfred Lee Baldwin, quien escribe que en algunas guarderías los maestros de escuela transmiten reglas de manera impersonal; en lugar de decir «No tires la arena», el maestro dice «la arena se queda abajo». Puede ser una diferencia sutil, pero traería implicaciones importantes para el desarrollo del sistema conceptual.
- Explicar la realidad a la persona, un medio simbólico para manipular – organizar el ambiente. Se alienta el esfuerzo, el comportamiento exploratorio y el descubrimiento de alternativas. Esto promueve la evaluación intrínseca, el sujeto se valora por sí mismo, por lo que es, en lugar de lo que puede lograr en relación con algunos criterios externo: la evaluación está divorciada del logro. En general, la ausencia de castigos administrados externamente representa una operación general para el entrenamiento interdependiente: las discrepancias entre los estándares de evaluación y el comportamiento del sujeto están manejadas por un mayor control ambiental para lograr eventuales modificaciones del comportamiento, en lugar de formas más directas de control del comportamiento como el castigo.
El entrenamiento interdependiente involucra determinación racional y mutua de criterios relativistas, recompensas selectivas para el comportamiento instrumental, y manipulación ambiental.
Luego los autores agregan caracterizaciones respecto a la manera que adopta la imposición de control, estableciendo cuatro formatos: (unilateral) confiable, (unilateral) no confiable, (interdependiente) protector, (interdependiente) informativo.

Los autores desarrollan en extenso, basándose en el trabajo de psicólogos del desarrollo (por ejemplo, Piaget, entre otros), las posibles interacciones entre estos formatos de entrenamiento y el desarrollo progresivo en las etapas de abstracción de los sistemas conceptuales.

Como se mencionó más arriba, la emergencia de niveles más abstractos depende de la construcción de aproximación (valencia positiva) de conceptos de ambos polos en cada nivel. Los formatos de imposición de control (confiable, no confiable, protectora, informativa) pueden colaborar con la progresión o aumentar la probabilidad de arresto o detención en uno de los polos, dependiendo de qué tipo se ejerza.
Respecto a este último aspecto (la forma en que el tipo de entrenamiento interactúa con las etapas y niveles de progresión), los autores plantean:
- Interacción entre entrenamiento Unilateral Confiable y Etapas de Desarrollo: se espera que el entrenamiento unilateral confiable aumente o maximice la apertura a diferenciaciones basadas en control externo, y a su vez maximice el cierre a diferenciaciones basadas en el Polo B (caracterizado por lo opuesto: oposición al control externo). Por lo tanto, este tipo de entrenamiento es el antecedente de un eventual arresto o detención al principio de esta etapa. Para que ocurra la progresión de la primera a la segunda etapa, la persona debe estar abierta a los polos A y B. Tal apertura requiere un entrenamiento que incluya al menos: (1) permiso para una mayor autonomía, (2) incentivar una concepción interna de causalidad, (3) fomento de soluciones alternativas a los problemas, (4) participación de un relación interdependiente entre el sujeto y quien regula el entrenamiento, y (5) inclusión de la evaluación intrínseca o recompensa por comportamiento instrumental, promoviendo sentimientos de autoestima y confianza para enfrentar independientemente el entorno. La capacitación unilateral confiable no satisface ninguno de los anteriores requisitos. Además, el hecho de que favorezca al máximo la adopción de diferenciaciones del polo A, Etapa I, favorece una detención del desarrollo en la Etapa I
- Interacción entre entrenamiento Unilateral No Confiable y Etapas de Desarrollo: se espera que el entrenamiento unilateral no confiable maximice la apertura a diferenciaciones basadas en la oposición al control externo y para maximizar el cierre a las diferenciaciones basadas en cualquier forma de dependencia sobre otros para apoyo o ayuda. Por lo tanto, suponemos que tal la entrenamiento conducirá a la detención del desarrollo en la segunda etapa. Para que ocurra la progresión de la segunda a la tercera etapa, la persona debe estar abierta a ambos polos C y D en la segunda etapa. Tal apertura requiere métodos de entrenamiento que incluyan al menos: (1) mantenimiento de relaciones positivas entre el sujeto y quién esté a cargo del entrenamiento, (2) fomento de que el sujeto vea cómo su propio comportamiento afecta el criterio por el cual se le evalúa, y (3) inclusión de evaluación intrínseca. Ninguno de estos requisitos se cumple en el entrenamiento unilateral no confiable, sino que por el contrario, promueve una «entidad de regulación tenue» sobre la cual no se puede confiar. En la Etapa II las tendencias de oposición se originan inicialmente como medios hacia el control interno. Sin embargo, bajo un entrenamiento unilateral poco confiable, estas tendencias de oposición se convierten en fines en sí mismos. Tal transformación de la oposición en hostilidad y agresión va acompañado de una transformación de la dependencia (polo D) como algo peligroso y amenazante, ya que se percibe como una forma de control.
- Interacción entre el entrenamiento Protector Interdependiente y las Etapas del Desarrollo: se espera que el entrenamiento protector interdependiente maximice la apertura a diferenciaciones basadas en el apoyo interpersonal, dependencia e imitación mientras maximiza el cierre basado en diferenciaciones relacionadas con la autonomía. Los efectos de este entrenamiento promueven una particular forma de progresión a través de las dos primeras etapas y con una eventual detención del desarrollo en la Etapa III. Para que ocurra la progresión de la tercera a la cuarta etapa, la persona debe estar abierta a los dos polos E y F en la tercera etapa (tanto a la mutualidad como a la autonomía). El entrenamiento protector induce una sensibilización a las reacciones de otras personas respecto al propio comportamiento: aumenta la tendencia a confiar en el apoyo de otros en situaciones no estructuradas. Como resultado de tal entrenamiento, el sujeto adopta actitudes o soluciones alternativas que asegurarán la continuación del soporte. El objetivo, por lo tanto, no es solo evitar la retirada del soporte sino también evitar la autonomía, manteniendo relaciones positivas a través de la complacencia. Es un entrenamiento que sensibiliza al sujeto a ver a otros como los anticipadores de éxito y fracaso, por lo que tiende a aumentar el cierre conceptual, en la Etapa III, a diferenciaciones basadas en estándares informativos autónomos.
- Interacción entre entrenamiento Informativo Interdependiente y las Etapas del Desarrollo: se supone que el entrenamiento informativo interdependiente maximiza la apertura a diferenciaciones en cada etapa basadas en ambos polos conceptuales, incluyendo la mutualidad y la autonomía en la tercera etapa de funcionamiento. Dicha capacitación permite la integración más rápida y exitosa de cada una de estas diferenciaciones opuestas, lo que lleva a la eventual aparición del funcionamiento conceptual de la Etapa IV. Esta condición de entrenamiento es óptima para producir la forma más abstracta de funcionamiento. Este entrenamiento no consiste en un conjunto constante de procedimientos condicionales; en las otras formas de entrenamiento descritas, la «persona que entrena» domina a la persona entrenada o viceversa, pero en esta el comportamiento de la «persona que entrena» es altamente interdependiente respecto al comportamiento del sujeto (página 139).

Esta tabla (traducción de la tabla de la página 134) sintetiza lo que los autores desarrollan respecto a la interacción entre tipos de entrenamiento y etapas de desarrollo. La tabla siguiente del libro (página 147), sintetiza las detenciones (arrestos) esperados en la progresión en relación con el tipo de entrenamiento:

Cap. 6. Sistemas conceptuales: dimensiones de personalidad. (páginas 158 – 203)
Después de describir aspectos dimensionales en el desarrollo de los sistemas conceptuales, los autores se centran en la explicación de cómo en cada uno de estos sistemas y niveles de transición se pueden expresar características diferenciales de los conceptos organizados

Sistema I
El entrenamiento unilateral confiable aumenta el cierre en el Polo B. Los autores señalan investigaciones que asocian este tipo de entrenamiento con la sumisión, lo que sugiere que las personas inicialmente aprenden sumisión respecto a las demandas de quién entrena, como un medio para obtener recompensas específicas. La sumisión implica la adquisición del papel dominante,
implicando una aceptación e internalización del dominio externo. Posiblemente esta adquisición simultánea de dominio y sumisión estaría estrechamente relacionado con el fenómeno de «identificación con el agresor»
Orientaciones de desarrollo en el Sistema I. El desarrollo posterior en este sistema se caracteriza por la naturaleza categórica o blanco y negro del juicio y la aparición de criterios y roles despersonalizados:









- Juicio y pensamientos categóricos. El sujeto intenta hacer frente a los métodos de entrenamiento unilaterales confiables haciendo discriminaciones rígidas entre aquellos comportamientos que son tolerados y aquellos comportamientos que no son tolerados por la persona que entrena. Por lo tanto, el sujeto es sensible a dicotomías relativamente inflexibles, como «correcto o incorrecto» y «verdadero o falso». No estar seguro sobre el criterio es catastrófico para la persona porque los criterios externos representan el ancla más central para emitir juicios sobre las consecuencias de su comportamiento. La ambigüedad de los criterios es amenazante y es evitada principalmente mediante la adopción de reglas categóricas, que proporcionan estructuras prefabricadas y concretas respecto a las cuales las decisiones pueden hacerse.
Otra orientación importante que surge, se refiere a la manera en el que las autoevaluaciones funcionan en relación con criterios dados externamente. Cuanto más una persona basa su autoevaluación en juicios anclados externamente, menos probable será que experimente recompensas después de la mejora
o progreso juzgado contra su propia experiencia pasada. La persona tiende a evaluar su comportamiento en términos de la discrepancia percibida entre lo «real» y el absoluto «ideal.» Esta orientación es consistente con el desarrollo de un fuerte «conciencia» o «superego», que se esperaría como resultado de este entrenamiento. - Criterios y roles absolutos o impersonales. El criterio para la evaluación del comportamiento es externo, pero en vez de ser la autoridad personal de la persona que entrena, se reemplaza por reglas absolutistas e impersonales. Esto puede ocurrir por la experiencia con una variedad de autoridades. Una vez que tales reglas adquieren importancia, cesan depender de otras personas y llegar a representar absolutos, categóricos, reglas impersonalizadas, que están más allá de la influencia de las personas y descansan en el poder extrapersonal o la ley «natural». Una estrategia que «minimiza» el efecto del control externo sin oponerse abiertamente es la reducción de la expresión de afecto positivo o negativo. La resistencia pasiva sirve para la oposición activa, constituyéndose en uno de los modos más comunes de reaccionar a una autoridad que utiliza el poder para restringir las tendencias de oposición, y a menudo se usa deliberadamente como arma contra tal autoridad.
La importancia de los criterios externos está asociada con una mayor preocupación por el logro (no un nivel alto de logro, en el sentido que se busca cumplir de manera literal las instrucciones, con un mínimo de elaboración o creatividad). La tendencia a bifurcar eventos en términos de categorías de blanco y negro también se esperaría en este sistema. Debería haber una mayor tendencia para ver como inferiores a las personas que son diferentes de uno mismo.
Sistema II
Lo que comienza como un intento temprano, quizás inmaduro, de comportarse independientemente del control externo se transforma, bajo un entrenamiento unilateral no confiable, en una actitud negativa hacia quien está entrenando. Este desarrollo contra – personal, acelera el abandono de lo absoluto y de la confianza en los criterios externos. El sujeto aprende a ver a los entrenadores o las reglas como poco confiables, a considerar el control con sospecha y externalizar la culpa. El intento de control externo es visto como malévolo, un obstáculo. El objetivo del comportamiento es evitar cualquier forma de dependencia de autoridad o control: (1) la evitación del control, miedo a los demás, y (2) la destrucción de la fuente de control.
Orientaciones en el desarrollo en el Sistema II
Frente a un entrenamiento unilateral poco confiable, el sujeto no aprende a adoptar el papel o rol de quien está encargado de entrenar. Desde las condiciones de entrenamiento necesarias para el desarrollo de la conciencia personal o de la empatía faltan ambas. En este sistema, las relaciones interpersonales son muy tenues. El funcionamiento podría ser descrito como antisocial, «psicópata» o «delincuente», pero se debe recordar que un funcionamiento concreto no necesariamente toma este tipo de dirección o contenido actitudinal o delictual.
Una de las orientaciones generales que surge como resultado del desarrollo es la tendencia a mantener autoevaluaciones estables a pesar de la experiencia discordante, para lo cual las estrategias más comunes son desaprobar la fuente de evaluación o externalizar la culpa / responsabilidad.
Otra orientación o estrategia es la evitación del compromiso (si no se puede anticipar o confiar en la reacción de otro, se aprende a evitar el compromiso con ese otro). Esto conlleva con la pérdida de experiencias que demuestren que la persona está equivocada y, por lo tanto, la persona puede mantener autoevaluaciones altas mientras se evita la dependencia. Sin embargo, la evitación del compromiso también reduce la ocurrencia de aprobación y puede aumentar las dificultades para relacionarse con otros y esto luego interferir con el desarrollo posterior hacia niveles más abstractos.
Sistema de nivel I (detención de transición de nivel I)
El entrenamiento unilateral acelerado es una de las principales condiciones subyacentes a la dimensión de transición de nivel I. Se espera que este tipo de entrenamiento resulte en el desarrollo simultáneo de dos sistemas compartimentados de relación, que implican conflictos orientaciones motivacionales: (1) dependencia de criterios absolutistas (logro) contra el cual se juzga la autoestima y (2) la evitación de dependencia de criterios externos contra los cuales se autoevalúa / se experimenta juzgado.
Sistema III
Si el método de entrenamiento protege al sujeto de experimentar las consecuencias de sus propias acciones, experimentará incertidumbre en situaciones que no están estructuradas o en las que la fuente de apoyo no está presente. El sujeto aprende a confiar en otras personas como anticipadores de su éxito y fracaso, evitando así consecuencias negativas.
Es importante distinguir las formas de relación del Sistema III del Sistema I, ya que ambos implican una forma de dependencia. Mientras que el Sistema I involucra criterios absolutos, el sistema III implica criterios relevantes para la situación. Mientras el Sistema I implica dominación o sumisión, el Sistema III implica buscar protección y buscar activamente relaciones positivas con otras personas relevantes. El comportamiento del Sistema III está anclado en el mantenimiento de relaciones positivas «complaciendo» en lugar de sometiéndose o dominando a otros. El funcionamiento del Sistema III se caracteriza por menos difusión y una mayor diferenciación del yo del mundo; está cerrado a la autonomía en lugar de la oposición y abierto a la mutualidad en lugar de dependencia unilateral o control externo.
Algunas de las principales orientaciones que surgen después del arresto / detención de desarrollo progresivo al inicio de la Etapa III son: (1) la equivalencia de fracaso y rechazo, (2) miedo al rechazo y el énfasis puesto en mantener relaciones positivas, (3) causalidad interna y auto-culpa, y (4) celos. La expresión varía de impotencia y otras demandas indirectas de protección a reacciones de acomodación socialmente más directas como intentos para complacer a otros y la evitación del rechazo.
Orientaciones del desarrollo en el sistema III
La resolución de la incertidumbre o evitar el fracaso llega a ser asociada con la recepción de apoyo de una persona valorada. Como el desarrollo avanza dentro del Sistema III, el sujeto se vuelve propenso a experimentar la «soledad» como equivalente al fracaso. Como el rechazo y las expectativas de fracaso están poco diferenciadas, son transformadas de forma equivalente en la experiencia: el rechazo aumenta la expectativa de fracaso, mientras que el fracaso indica una falta de apoyo o amor de parte de los otros.
Las experiencias relacionadas con otras formas de separación, por ejemplo, la ruptura de los lazos de relación debido a la movilidad social, el divorcio, ir a la universidad, la muerte de los padres, etc. será más amenazante para las personas que participan en el Sistema Conceptual III.
El desarrollo dentro de este sistema se caracteriza por la emergencia de orientaciones en las que las relaciones interpersonales se enfatizan. El sujeto se esfuerza por la aprobación y para evitar la desaprobación o el rechazo de personas valoradas. Estas personas se encuentran en un estado de competencia continua con otros para obtener la aprobación de personas relevantes. En las relaciones interpersonales esto se aproxima a lo que es más generalmente referido como «celos».

(2 de marzo de 1918 – 19 de mayo de 2007)
Psicóloga infantil estadounidense conocida por estudiar temas como
el prejuicio, el altruismo y la depresión en los niños. .
Los estudios de desarrollo indican que la protección y las prácticas sobreprotectoras de entrenamiento infantil son antecedentes del
comportamiento celoso (los autores citan el trabajo de Marian Jeannette Radke, 1946). Un niño puede comportarse de manera que indique su necesidad de apoyo y afecto de la otra persona (expresión pasiva), o puede competir con otros para obtener una mayor aceptación de una persona en particular, por ejemplo, adoptando sus valores, complaciéndolo, etc. (expresión activa). Si estas orientaciones fallan, el sujeto se percibe incapaz de obtener apoyo o amor por parte de otros, y la ira puede ser dirigida para «retener» su apoyo.
Detención de transición de nivel II
Un entrenamiento acelerado autónomo (permisivo) sería la principal condición que conduce a una detención / arresto de transición de nivel II. Esto se caracterizaría por un conflicto entre independencia de oposición versus la necesidad de ser atendido y apoyado.
Sistema IV
Los sistemas conceptuales de Etapa IV implican la integración de las principales formas de relación objeto – sujeto, para que el comportamiento ya no se determine principalmente por una fuente, ya sea por un criterio externo, por oposición o por algún tipo de relación dependiente. El criterio para el comportamiento es primordialmente abstracto, emergiendo como estándar informativo. El comportamiento no es dependiente respecto a reglas externas u otras personas, ni contradependientes de estas anclas.
En esta Etapa, se aprende a anticipar las consecuencias del propio comportamiento, no adoptando el papel del regulador o entrenador, sino desarrollando estándares o criterios informativos a través de los cuales experimentar las consecuencias de las propias acciones.
El sujeto aprende a generar sistemas alternativos de ordenamiento de los mismos estímulos. El desarrollo dentro de este sistema implica (1) un comportamiento exploratorio independiente, (2) una percepción más fiable de los criterios y ordenamientos de las otras personas y (3) estándares informativos que son interdependientes y abiertos a una variedad de influencias.

(5/10/1914 – 18/06/1998).
Prominente psicólogo dedicado (junto a su esposa Clara,
también psicóloga) al estudio del desarrollo infantil.
Autor, de entre muchos trabajos,
de Behavior and Development in Childhood
Orientaciones en el desarrollo en el sistema IV
Los autores introducen lo que ellos llaman «cierre abstracto». Los niveles más abstractos de funcionamiento se caracterizan por la capacidad de mantener creencias fuertes que involucran al ego, mientras permanece abierto a evaluaciones alternativas y diferenciaciones, es decir, mantener fuertes creencias pero no tener prejuicios.
Tal funcionamiento permite la participación del ego sin el acompañamiento habitual de desventajas como el sesgo, subjetividad y distorsión. La persona aprende a depender de su propio comportamiento exploratorio como medio para resolver problemas o superar barreras. El entrenamiento lo libera de la dependencia de otras personas o criterios absolutos como un medio de relacionarse. Los autores citan los hallazgos de Alfred Lee Baldwin (1955), al resumir las consecuencias en el niño de generar cierto tipo de responsabilidad: autosuficiencia, cooperación, responsabilidad y seguridad.
El desarrollo en el sistema IV se caracteriza por la ausencia de una dependencia positiva o negativa respecto a otras personas. El sujeto aprende a reaccionar a la conducta de otras personas independientemente de la suya; es capaz de ver el comportamiento de los demás en términos de su propia experiencia pasada, como él ve el suyo y es capaz de desarrollar una mayor comprensión de los motivos detrás del comportamiento de otras personas. La veracidad de esta visión de
otros dependen sin duda de otros factores, incluido el rango de su experiencias propias y el nivel de inteligencia, pero en general se espera una mayor diferenciación en la percepción de los otros. Además, esto implica que aumenta la probabilidad del comportamiento «como si» (ponerse a sí mismo en el marco de referencia del otro), lo que aumenta los criterios informativos – anclas para futuras experiencias.
En los Sistemas Conceptuales de Etapa IV, el desarrollo implica ni una dependencia positiva ni negativa de las reglas, de soluciones absolutas o respuestas que se dan de forma externa. En el sistema IV, las reglas son entendidas en términos de su génesis y función, no simplemente en
base del efecto personal sobre el sujeto. En esta forma más abstracta de relación, las reglas se aceptan sobre la base de su función general en lugar de ser obedecidas en el sentido concreto.
Detención de transición en el nivel III
Los autores plantean que esta detención es el resultado de la aceleración del entrenamiento interdependiente. Es distinto al caso del entrenamiento unilateral acelerado, en donde el entrenamiento implica una falta de diferenciación entre los criterios de comportamiento y las expectativas de la persona que regula / entrena (conflicto entre dependencia y oposición al control externo): en este caso, la detención en la transición de nivel III implica un conflicto entre «complacer» a otros, obteniendo su apoyo mutuo versus el funcionamiento autónomo sobre la base de criterios informativos (no en oposición a los estándares de otras personas). Estos sistemas de transición se caracterizan por falta de integración entre mutualidad (polo E) y autonomía (polo F).
Como resultado del entrenamiento de interdependencia acelerada, el sujeto aprende a confiar en sus propios estándares informativos en situaciones no estructuradas, pero no es seguro de la idoneidad de estas normas para hacer frente a tales situaciones. Dado que el sujeto es capaz de atribuirse responsabilidad causal a sí mismo, es probable que experimente sentimientos más severos de insuficiencia después de decisiones autónomas.
Capítulo 7. Funcionamiento de los sistemas conceptuales. (páginas 204 – 243)
Este capítulo se centra en mostrar como los sistemas conceptuales funcionan: sensibilización, interpretación y resolución
Sistema I
El Sistema I será sensibilizado a la dimensión de acuerdo o desacuerdo con estándares externos. La confirmación se asociará con eventos que impliquen un acuerdo con un estándar externo. Las maniobras interpretativas, por lo tanto, involucrarán evitar situaciones que violen estos estándares externos. Tal evasión puede lograrse reforzando o neutralizando. Si se refuerza, la evitación toma la forma de reafirmar la naturaleza de las reglas externas; si se neutraliza, la evitación consiste en negar la violación de las reglas externas (no atender, bloquear, «malinterpretar», etc.). Resoluciones de comportamiento para situaciones de refutación implica respuestas destinadas a restaurar la relación entre el sujeto y las reglas externas.
Sistema II
Mayor sensibilidad a la dimensión de control, que va desde la imposición de control hasta la liberación de las imposiciones. Por lo tanto, eventos experimentados que implican la imposición de control o la dependencia de otros constituirá una refutación, mientras que los eventos con experiencia en proporcionar libertad del control externo constituirán la confirmación. Evitar la refutación específica del sistema, reforzando, tomará la forma de reafirmar la independencia y la libertad de uno respecto al control externo. La neutralización presumiblemente implicará una minimización o negación de cualquier necesidad de dependencia o ser controlado. Las resoluciones para la refutación específica del sistema involucrarán «alejarse» o contrarrestar la imposición experimentada
Sistema III
El sistema mostrará una mayor sensibilidad a la dimensión que abarca desde la mutualidad y aceptación a un polo al rechazo y soledad.
Los eventos experimentados como rechazo constituirán refutación mientras que los eventos experimentados como mutualidad y dependencia constituirán una confirmación.
El refuerzo debe tomar la forma de reafirmar la mutualidad mientras que la neutralización ocurre a través de la negación del rechazo. Las resoluciones de refutación específicas del sistema implicarán un cambio hacia la otra persona, en un esfuerzo por restablecer el vínculo de aceptación interpersonal.
Sistema IV
El funcionamiento del sistema IV está asociado con la sensibilización a la dimensión que va desde la restricción de la autonomía hasta la expresión de autonomía. Los eventos experimentados como restricción de la autonomía constituyen una refutación mientras que los sucesos experimentados que permiten la expresión de autonomía constituyen la confirmación. El refuerzo toma la forma de reafirmar la importancia de autonomía e interdependencia (mantención de los propios criterios, autodevaluación provisional en función de la autocorrección, conducta de búsqueda de información / exploración, etc.), mientras que la neutralización implicará una minimización de la restricción en la autonomía al negar relevancia de las normas. Las resoluciones de comportamiento de refutación implicarán un intento de aclarar las propias normas.
Cap 8. Determinantes situacionales y disposicionales: medición y efectos. (páginas 244 – 271)
Los autores dedican este capítulo a establecer qué factores determinan el funcionamiento de los sistemas conceptuales, tanto situacionales como disposicionales, considerando la naturaleza interactiva de estas dos instancias.
Respecto a los factores situacionales, comienzan agregando ejemplos y características de las condiciones del entrenamiento para los sistemas antes revisados.
Para la evaluación disposicional, se consideran algunas características de funcionamiento: sensibilización, interpretación, comportamiento y excitación afectiva. Además, los autores plantean que los indicadores disposicionales mediante la evaluación estructural o características organizacionales, por ejemplo el grado de abstracción. Las operaciones para evaluar estos indicadores de disposición disposicional pueden resumirse:
- La presentación de estímulos controlados específicos del sistema a los sujetos, la naturaleza de la respuesta que indica diferencias individuales en sensibilización al sistema representado por los estímulos
- La presentación de estímulos relativamente ambiguos, diferencias de interpretación. sirviendo para reflejar la disposición sistémica del sujeto;
- La presentación y manipulación de estímulos relevantes para el sistema en una situación, lo que requiere alguna acción o comportamiento de resolución de conflictos;
- La presentación de estímulos, algunos de los cuales son específicamente relevantes para
un sistema, algunos a otro, observando cual conduce a la excitación afectiva; - La presentación de estímulos en una dimensión dada, el número o rango de conceptos generados que indican el grado de abstracción.
Sensibilización
Para inferir el grado de sensibilización es necesario observar respuestas a estímulos controlados. Estos estímulos deben ordenarse a lo largo de un dimensión específica del sistema. Por ejemplo, si el Sistema I está involucrado, la dimensión se extiende desde «acuerdo con estándares externos» a «violaciones de estándares». Tres métodos generales de medición se puede considerar para evaluar la sensibilización: (a) detección del nivel más bajo de intensidad de estímulo, (b) grado de variación en respuesta a la variación del estímulo, y (c) grado en que la respuesta está determinada por una dimensión en lugar de otra cuando se presentan dimensiones de estímulo competidoras.
Interpretación
Es conocido el principio de que una respuesta humana está más determinada por factores internos cuando los factores externos son ambiguos. En términos de los autores, cuando las maniobras interpretativas de un individuo se hacen con referencia a una situación relativamente ambigua, esto arrojará más información disposicional. Basándose en este principio, numerosas medidas han utilizado las interpretaciones de los sujetos de un relativamente ambiguo estímulo para inferir la disposición de la personalidad.
Sin embargo, el estímulo también debe implicar alguna refutación potencial. El método general es simplemente confrontar al sujeto con un estímulo potencialmente refutador, pidiéndole que rinda cuentas o «explique» el evento: el sistema de organización subyacente es entonces inferido sobre la base de las interpretaciones específicas del sistema. El estímulo podría consistir hipotéticamente en un evento altamente generalizado (por ejemplo, «supongamos que algo sale mal».). Sin embargo,
en la práctica, estímulos consistentes en desacuerdos o críticas verbales han sido empleados frecuentemente asumiendo que tal situación maximiza la aparición de al menos alguna refutación potencial en cada sistema.
La naturaleza del proceso interpretativo también puede establecer límites en la adecuación de la medida. Por ejemplo, si deseamos medir una tendencia de la persona a utilizar la maniobra interpretativa de neutralización o negación, una medida estructurada probablemente no sería apropiada (aunque una persona puede decir o escribir «no es mi culpa» si se está expresando libremente en sus propias palabras, es menos probable que respalde una alternativa fija como «no es mi culpa» en una prueba de elección forzada).
Comportamiento
Cuando observamos resoluciones de comportamiento para una refutación, estamos lidiando con los efectos directos del funcionamiento del sistema, y por lo tanto, el observador debe observar con mucho cuidado la naturaleza exacta de la situación y el efecto producido en el sujeto. Dicho de otra manera, un comportamiento específico del sistema en particular puede ocurrir muy rápidamente, produciendo un cambio en la situación por lo que el comportamiento posterior puede ser una respuesta a una situación diferente.
Arousal afectivo
Un procedimiento de evaluación, podría ser presentar estímulos en de manera similar a la descrita en la sección de sensibilización y medir la intensidad de las respuestas afectivas (pulso, presión arterial, etc.). La razón es idéntica: la intensidad de la respuesta afectiva del sistema a estímulos relevantes indican una disposición particular.
El capítulo es profuso en en ejemplos, sugerencias y distinciones orientadas a la metodología de investigación respecto a cada aspecto de los sistemas conceptuales.
Capítulo 9. Formas extremas de funcionamiento: psicopatología. (páginas 272 – 325)
En este capítulo los autores revisan formas de neurosis y psicosis como funcionamientos extremos de los Sistemas Conceptuales. En un enfoque deductivo, intentan derivar patrones de funcionamiento anormal mediante el uso de algunos principios basados en la comprensión de los Sistemas Conceptuales. Plantean que los procedimientos de intervención terapéutica destinados a modificar tales resoluciones extremas deben derivarse también de los mismos principios.
Consideraciones introductorias
La experiencia de refutación depende tanto de la naturaleza del evento como de las características estructurales del sistema. Uno de los determinantes estructurales más importantes es el grado de
cierre del sistema. Los sistemas detenidos (arresto) se caracterizan por el cierre a eventos ambientales específicos. Sin embargo, dentro de los sistemas detenidos en cualquier nivel, el grado de cierre varía considerablemente y es paralelo a las variaciones en la sensibilización. Los sistemas excesivamente cerrados son extremadamente sensibles al potencial de refutación, por lo que cambios muy leves en las presiones ambientales percibidas pueden ser interpretados como potenciales refutadores. En este sentido es que los autores usan el término amenaza (o estrés), para señalar a los eventos que son experimentados amenazantes por sistemas excesivamente cerrados.
Se pueden observar dos formatos generales de los sistemas excesivamente cerrados: (1) cuando se enfrenta a un evento, objeto o experiencia, la persona probablemente hará una sola interpretación sin plantear interpretaciones alternativas (interpretación inflexible), y (2) es probable que la persona aplique esta única interpretación sobre un amplia gama de eventos, quizás todos (interpretación sobre generalizadora). Estas dos consecuencias son similares en un aspecto: el uso de una sola interpretación.
Es posible notar que la inflexibilidad y sobregeneralización son las características centrales de lo que generalmente se conoce como funcionamiento psicopatológico. Cuanto más se cierra cualquier sistema dado a evaluaciones alternativas (o a partir de una aproximación única y estrecha se hacen más referencias a una amplia gama de objetos), más patológico es el síndrome de resolución. De acuerdo a los autores, entre más cerrado esté el sistema, las resoluciones reflejarían de forma más clara las características puras o específicas de ese sistema. Por lo tanto, los sistemas nodales y de transición representan una base teórica para clasificar variaciones en psicopatología.
La amenaza máxima para cualquier sistema está definida por las condiciones situacionales que aumentan las presiones hacia las evaluaciones a las que el sistema comprometido está cerrado al máximo. La detención en cualquier etapa y en referencia a cualquier conjunto particular de objetos resulta de condiciones que aumentan el cierre de un sistema a esas diferenciaciones requerida para la progresión. En consecuencia, esas condiciones requeridas para la progresión en cualquier etapa son las mismas condiciones que constituyen la amenaza máxima para los sistemas cuando el desarrollo en esa etapa ha sido arrestado / detenido.
Por ejemplo, la amenaza máxima para el Sistema arrestado/detenido I es producido por el aumento de las presiones hacia las diferenciaciones del polo B, es decir, oposición a los estándares absolutos, mientras que la máxima amenaza para el Sistema II se produce por el aumento de las presiones hacia las diferenciaciones del polo D (dependencia).
La amenaza también puede resultar del aumento de las presiones hacia diferenciaciones más concreto. Por ejemplo, el cierre de las diferenciaciones del polo D (dependencia) en la etapa II implican una anterior falla al integrar el polo A y el polo B efectivamente durante la primera transición de fase. Por lo tanto, la detención o arresto en la Etapa II implica un concomitante
cierre progresivo al polo A de la Etapa I (control externo). Por consiguiente, la detención en la Etapa II implica cierre a la dependencia en cualquier forma, incluida la dependencia del control de la autoridad. De forma similar, la detención en la Etapa III representa un cierre a la autonomía en cualquier forma, particularmente separación, pero también implica un mayor cierre relativo
al polo B (negativismo) que a las evaluaciones del polo A (control de autoridad).
El cierre excesivo produce dos efectos: (1) sensibilización extrema a las condiciones que aumentan las presiones hacia la refutación o interpretaciones amenazantes y (2) fuertes tendencias a «evitar» tales evaluaciones, lo que a su vez resulta en un aumento adicional del cierre del sistema. El resultado final es una interpretación única, esquemática, que representa la forma extrema de un sistema conceptual dado. Por el contrario, cuanto más abierto el sistema conceptual a diferenciaciones alternativas, cuanto más refutación ocurra, mayor probabilidad de un cambio de estructura de las relaciones conceptuales y del desarrollo progresivo.
Una suposición importante que en este capítulo hacen los autores es que cuanto más central es el
concepto o sistema de conceptos amenazado, mayor es el aumento de generalización del cierre a otros conceptos en el sistema Self. Para la mayoría de las personas, el nivel de abstracción en el funcionamiento varía según las situaciones o áreas. La amenaza experimentada con respecto a
relaciones sujeto-objeto periféricas pueden producir psicopatología en un área específica; pero cuanto más central es la relación amenazada, mayor es la probabilidad de un mayor cierre.
La medida en que los sistemas arrestados/detenidos se vuelven cada vez más cerrados (cada vez más psicopatológicos) como resultado de una amenaza, depende de (1) la concreción del sistema y (2) el grado con el cual el sistema de relación sujeto-objeto es conflictivo o transitorio. Cuanto más abstracto es el sistema, mayor es la resistencia al cierre creciente.

La detención del desarrollo implica que las diferenciaciones requeridas para la progresión cada vez resultan más amenazante. Cuando tal amenaza es intensa, el resultado es «alejarse», «subjetividad» y «defensa», situaciones que los autores refieren como resoluciones extremas. Los sistemas abstractos involucran alguna integración de conflictos, por lo que es probable que tengan mayor tolerancia a la amenaza, el rango de condiciones amenazantes es más limitado, los conceptos son menos «frágiles». Si un sujeto puede diferenciar su relación con los objetos a lo largo de varias dimensiones y puede integrarlos en nuevos vínculos conceptuales, es más probable que inicie acciones alternativas y apropiadas para superar o tolerar la refutación (bajar sus objetivos, devaluándose provisionalmente) y así evitar las consecuencias del aumento del cierre del sistema. Sin embargo, bajo ciertas condiciones, estos sistemas abstractos (excluyendo el Sistema IV) puede volverse muy cerrado a evaluaciones alternativas en referencia a situaciones particulares (ver tabla arriba). Cualquier sistema conceptual arrestado/detenido puede volverse cada vez más cerrado a sistemas alternativos de ordenamiento.
Es la probabilidad de cerrarse cada vez más lo que disminuye en sistemas más abstractos. Como se trata de conceptos centrales o que involucran al Self, el grado de cierre después de la amenaza es esencialmente el mismo que el grado en que el cierre es generalizado a otras áreas de la vida. Cuanto más concreto sea el sistema, ya sea un sistema nodal o transicional, más generalizados son los efectos de amenaza. Dicho en términos estructurales, cuanto mayor sea la difusividad y la absolutidad (falta de diferenciación) del sistema, más generalizados serán los efectos de la amenaza.
A partir de esta proposición, cabría esperar mayor generalización de un cierre en el Sistema I o un aumento del conflicto de transición de nivel I, comparado con el cierre en el Sistema III o con un conflicto de transición de nivel III. En términos tradicionales, la esquizofrenia y las neurosis obsesivo-compulsivas representan efectos de amenaza más difusos que los depresivos o de estados de ansiedad.

Además de lo anterior, un segundo factor afecta el grado de cierre resultante de una amenaza: la medida en que el sistema incluye formas conflictivas de enlaces sujeto-objeto (la medida en que el sistema es transitorio). Dado que las presiones sistémicas involucradas en los sistemas de transición operan como fuerzas dinámicas que están en oposición, se propone que la probabilidad de que tales sistemas se cierren por completo y generan una interpretación única de todos los eventos, es mucho menos en sistemas de transición que en los sistemas detenidos nodalmente.
En los sistemas de transición, las diferenciaciones conflictivas tienden a contrarrestarse entre sí para que ninguna se vuelva completamente dominante. Esto puede resultar en evasión y resoluciones excesivamente compensatorias, pero las evaluaciones alternativas en conflicto actúan para prevenir los más extremos grados de cierre, que sí pueden ocurrir en los sistemas nodales no conflictivos. En este último caso, se ha evitado la mayoría de los conflictos, un polo es dominante. El funcionamiento del sistema de transición se caracteriza por lo tanto por una vacilación inflexible, que también está sobregeneralizada. La ausencia en sistemas no conflictivos de presiones hacia evaluaciones alternativas aumenta la probabilidad de cierre extremo asociado con un sola interpretación. Por lo tanto, la aparición simultánea de diferenciaciones alternas en sistemas de transición extrema actúa como un amortiguador para el desarrollo de un único sistema interpretativo.
Los autores grafican el efecto combinado del nivel de abstracción y la compartimentación o conflicto en la siguiente tabla:

la naturaleza transitoria de los sistemas, y como se refleja en las condiciones psicopatológicas
Primero, respecto a la dimensión de tolerancia a la amenaza (tolerancia al estrés): en cuanto más abstracto es el sistema, menos es la generalización del cierre a la amenaza. En términos pronósticos, cuanto más abstracto sea el sistema, más positivo es el pronóstico en condiciones favorables de entrenamiento.
Segundo, la dimensión del grado de conflicto entre dos formas de relación dentro de un sistema induce un mayor conflicto entre evaluaciones alternativas. Este conflicto aumenta la evitación y el exceso de compensación, para maximizar el afecto positivo. Como consecuencia, el cierre a formas de evaluación alternativas aumenta, dando lugar a un único sistema interpretativo. Este estado de cierre extremo se caracteriza por «autorreferencia», «proyección» y la incapacidad relativa para incorporar diferenciaciones o evaluaciones generadas por otros sistemas.
Los efectos de la amenaza en los sistemas no conflictivos (es decir, sistemas nodales, altamente cerrados) son similares a lo que tradicionalmente se ha llamado «psicosis». Los efectos de la amenaza específica del sistema en sistemas de transición (sistemas de transición muy conflictivos) son similares a las «neurosis». Es decir, proponemos tres formas genéricas de cierre del sistema (psicosis) y tres formas genéricas de conflicto de transición (neurosis)
Los autores sostienen que cuanto más indirecta es la expresión de tendencias específicas del sistema, más progresivo o evolutivo es el inicio de reacciones patológicas. Por el contrario, cuanto más directo es el sistema de expresión, más reactivo o abrupto es el inicio. El funcionamiento directo del sistema, cuando no es extremo, es caracterizado por un ajuste extrovertido, manifiesto y aparentemente «exitoso» desde un punto de vista normativo. Sin embargo, el sistema conceptual subyacente en ambas formas de expresión es motivacionalmente idéntico en una etapa o nivel dado. Los efectos de la amenaza directa pueden no ser inmediatamente evidentes, pero cuando la amenaza continúa el resultado es una mayor refutación o discrepancia. Dos aspectos se pueden derivar de estos planteamientos:
- En sistemas de transición detenidos/arrestados que son relativamente más concretos en cada nivel (nivel I [A> B], nivel II [C > D] y nivel III [E> F]), el funcionamiento es más directo. Dado que la amenaza conduce a un mayor conflicto en estos sistemas de transición, las resoluciones evitativas y sobrecompensatorias son relativamente más directas, ya que son una expresión de una forma más articulada de un sistema previamente establecido.
- En sistemas de transición en el lado más abstracto de la dimensión (nivel I [B> A], nivel II [D> C] y nivel III [F> E]), la expresión es más indirecta porque estos niveles están dominados por un sistema de funcionamiento que ha sido menos articulado. Tales sistemas representan un desarrollo basado en la evitación indirecta del sistema anterior, más concreto (polo A), acompañado de una falta de capacidad o potencial para adoptar el siguiente nivel más abstracto de funcionamiento directamente (polo B). Esta expresión altamente indirecta de un sistema mal articulado se contrasta con sistemas que implican una mayor dirección/expresión directa en la evitación y resoluciones compensatorias. Dentro de cada dimensión de transición, no solo cambia la naturaleza de la expresión dominante, sino que el grado de dirección/expresión directa general de la expresión también difiere.
Cuando el conflicto aumenta en los sistemas de transición, las resoluciones evasivas y sobrecompensatorias se vuelven más extremas y más generalizadas en una amplia variedad de situaciones (aumento del cierre para evaluaciones alternativas). Un efecto general del estrés por lo tanto es producir tendencias más «puras». La relación entre síntoma y la dinámica del sistema deberían ser más simbólicos en los sistemas indirectos y más directa en los sistemas de transición directa. Por consiguiente, se esperarían tres clases de psicosis o sistemas de funcionamiento basado en un solo formato interpretativo, que varía en grado de abstracción, que correspondería generalmente a esquizofrénico (etapa I), psicopatía (etapa II) y depresión (etapa III). Las contrapartes psicopatológicas en los tres niveles de transición serían los síndromes neuróticos varían en grado de abstracción: reacciones obsesivo compulsivas (nivel I), reacciones histéricas (nivel II) y reacciones de ansiedad (nivel III).
Respecto a la «regresión», los autores no comparten la noción de que se pueda «retroceder» a un funcionamiento previo, pero sí que la persona presente los comportamientos más concretos en relación con su etapa de funcionamiento. El primer efecto de la generalización es el aumento gradual del cierre en otras áreas de funcionamiento. Cuanto más centrales son las relaciones sujeto – objeto (conceptos) amenazadas, mayor es la generalización de los efectos a áreas previamente periféricas. En este proceso las diferencias más abstractas en otras áreas también disminuyen, y menos sistemas de ordenamiento en otras áreas del espacio vital son utilizados. En esta creciente generalización del cierre a lo más abstracto, las diferencias en otras áreas pueden verse como regresión
El segundo efecto es «cíclico»: en ese cierre y generalización del cierre, es probable que se produzcan cambios de las demás personas hacia el sujeto. Entonces la percepción de una variedad de eventos cambia en consecuencia, y por lo tanto se espera un giro «cíclico» hacia una orientación más concreta.
Amenaza dentro del Sistema I
Naturaleza y efecto de la amenaza en el Sistema I
Las situaciones que son máximas amenazas para el Sistema I son aquellas que aumentan las tendencias oposicionistas o son extremadamente ambiguas. Porque el Sistema I depende de criterios externos, cualquier situación que aumente la tendencia a abandonar u oponerse a tales criterios amenaza los lazos centrales del sujeto con el mundo. Dado que falta independencia respecto al control externo, la persona no logra ver lo que le sucede como autodeterminado, por lo tanto, cualquier forma de falla o evaluación desfavorable se atribuye a una causa externa. Esto a su vez conduce a la persona a experimentar una mayor agresión o resistencia hacia la fuente de la discrepancia. Sin embargo, dado que el sistema está cerrado a la expresión de tales impulsos, tales experiencias aumentan la ansiedad.
Como el sujeto no se ha diferenciado de la fuente de discrepancia, sus sentimientos internos, fantasías o impulsos, no están bien diferenciados del control externo. Por lo tanto, la ansiedad que acompaña los sentimientos hostiles a la fuente de discrepancia se reducen atribuyendo estos sentimientos a causas externas («proyección repugnante»). El impulso hostil o los sentimientos sexuales, que se evalúan como determinados externamente, representan la transgresión en el funcionamiento del Sistema I. Por lo tanto es probable que produzca un aumento de la clausura del sistema y, a su vez, una creciente tendencia a evaluar tales impulsos como causados por una fuente externa. La amenaza dentro del Sistema I conduce a una mayor clausura o cierre al control interno y a una mayor apertura a evaluaciones basadas en evaluaciones externas de control. El aumento de la clausura en este sistema, por lo tanto, no solo deja el sentimiento interno indiferenciado de control interno, sino también evita la diferenciación entre fantasía y realidad, o entre pensamiento y acción.
Cuanto más cerrado es el sistema, más orienta la persona su comportamiento hacia metas absolutas, definidas externamente, despersonalizadas. En las relaciones interpersonales, así como en otras áreas (por ejemplo, objetivos ocupacionales), el objetivo del sujeto es alcanzar un nivel absoluto. Las relaciones se ven términos de categóricos absolutos o características fijas. Dado que estos objetivos externos están fuera del control del sujeto y permanecen sin cambios, el incumplimiento de ellos no lleva a la modificación del comportamiento del sujeto, aunque puede experimentar tendencias hacia la oposición. Un observador puede ver esta inflexibilidad como alta ambición o quizás arrogancia. Las tendencias dominantes de la la persona puede aumentar, lo que amplía la brecha entre objetivo y rendimiento, aumentando así el aislamiento del sujeto respecto a otra gente. Como resultado se genera mayor clausura, porque la experiencia de estas deficiencias conducen directamente a mayores tendencias de oposición que son máximamente amenazantes. En este sistema se experimentan las deficiencias o discrepancias como eventos externos, como existentes en las ideas de otras personas, particularmente en personas que tienen control. Debido a la incapacidad de diferenciar suficientemente un sistema de ordenamiento basado en el control interno, propio del sujeto, se experimentan pensamientos, sentimientos o impulsos que representan como el resultado de un control externo o como idéntico a los pensamientos de los demás. Esta tendencia a asignar causa a fuerzas externas a uno mismo es generalmente referido como proyección. La amenaza producida por el aumento de la presión hacia las tendencias oposicionistas conduce a una mayor clausura al control interno, dejando intactos los criterios absolutistas que están fuera del rango de autodeterminación.
Los logros valorados socialmente requieren cierto grado de autonomía, independencia, responsabilidad, etc. para su realización. Como las resoluciones extremas del Sistema I son literalmente autodesfiguradoras, el individuo se vuelve cada vez menos capaz de cumplir los objetivos absolutos. Como la brecha entre niveles de objetivos absolutos y rendimiento se aumenta, las resoluciones del Sistema I se vuelven más extremas e inflexibles. En la fase final, el sujeto atribuye la causa de sus defectos directamente a otras personas o fuerzas externas sobre las cuales no tiene absolutamente ningún control y está indefenso para oponerse. El sujeto percibe las fuerzas externas como imponentes, con objetivos rígidos y absolutistas que impiden al mismo tiempo su logro controlando las acciones, sentimientos e impulsos del sujeto. El efecto neto resultante es una «autorreferencia exagerada» y una ausencia de «prueba de realidad». Aunque esta forma delirante sobregeneralizada del Sistema I es extrema, sus características sistémicas son esencialmente las mismas que las formas menos extremas de funcionamiento del sistema.
Antes de que ocurra la fase final del funcionamiento delirante, se pueden notar arrebatos oposicionistas incontrolados e «inmaduros». En un contexto de desarrollo progresivo «normal» tales tendencias hacia la oposición negativista se integra con otros sistemas, que proporcionan una base para base para controlar las tendencias oposicionistas. En la ausencia de tal integración, estas tendencias solo pueden ser controladas por fuerzas externas, aunque es probable que terminen regulándose por fuertes sentimientos de culpa, lo que a su vez producirá más clausura.
Relación entre el funcionamiento extremo del Sistema I y los síndromes patológicos tradicionales
La breve descripción de las formas más extremas de funcionamiento del sistema I es similar al síndrome patológico general de esquizofrenia. Aunque existen muchas subclasificaciones de esquizofrenia, ciertos aspectos comunes de pensamiento han sido agrupados como característicamente esquizofrénicos, por ejemplo el contenido «fisionómico» del pensamiento, atribución de características subjetivas a las «cosas», un difuso límite entre la personalidad y el mundo externo, entre el sujeto y el objeto de cognición.
Otra característica del funcionamiento extremo del Sistema I que es la atribución de la causalidad a fuerzas externas (por ejemplo, delirios de ser controlado). La ilusión es una forma extrema de proyección, de experimentar las propias deficiencias en términos de crítica externa.
El funcionamiento extremo del Sistema I se caracteriza por (1) mantener el sí mismo emocionalmente separado de los demás, (2) participar en relaciones unilaterales, (3) atribuir las bases para los sentimientos emocionales, incluyendo los impulsos sexuales, directamente al control de un agente externo.





En uno de sus libros, La esquizofrenia y la familia (1965), Lidz, Fleck y Alice Cornelison compilaron los hallazgos de lo que quizás sea el estudio clínico más detallado de pacientes con esquizofrenia y sus familias. Uno de sus colaboradores de toda la vida fue su esposa, la Dra. Ruth Wilmanns Lidz (última foto) psiquiatra de origen alemán.
Antecedentes de desarrollo para el funcionamiento extremo del Sistema I
Basándose en las premisas expuestas anteriormente, los autores esperan encontrar una asociación entre capacitación unilateral confiable (propuesta como antecedente del arresto/detención en la Etapa I) y el desarrollo de tendencias esquizofrénicas. Aunque sugieren estudios que indican que tal asociación general existe, plantean que se requieren análisis más detallados. Por ejemplo, indagar específicamente sobre el efecto de la interacción entre dos agentes de capacitación (p.e. dos padres) (Lidz, 1958).
Los componentes principales de la capacitación unilateral confiable son: (1) determinación externa de la fuente entrenamiento/regulación, (2) énfasis en los fines/resultados en lugar de los medios para obtener el control sobre el comportamiento, y (3) evaluación extrínseca. Estas operaciones, a menudo combinadas en formas complejas, se informan en la mayoría de las investigaciones de los antecedentes de crianza de los padres de pacientes con esquizofrenia. En general, se requiere: (1) el requisito compulsivo de los padres de que el niño se comporte de una manera en particular, (2) la restricción de los padres de medios alternativos de
comportarse o pensar, (3) una relación unilateral entre padre y madre del niño, que carece de mutualidad ‘, (4) prácticas restrictiva y controladoras, y (5) la noción de «doble vínculo» o demanda simultánea y prevención de un curso de acción (por ejemplo, «siempre ama a tu madre incluso cuando te castiga por hacer algo que no hiciste»
o «no hables con extraños, pero se amable y educado con todos»). Lidz, Cornelison, Terry y Fleck (1958) ven la esquizofrenia como un trastorno de la comunicación. Lidz (1958) destaca la importancia etiológica de la incapacidad del niño para asimilar el entrenamiento parental. Estos autores (Lidz et al., 1958) observan que:
(Lidz et al, 1958, pp. 310-312, citado por los autores).
…Los esfuerzos de estos padres para preservar su propia integración los llevan a limitar enfáticamente su entorno a través de preconceptos rígidos respecto a cómo deben ser las cosas… La delimitación del ambiente por parte de los padres, y su percepción de los eventos para satisfacer sus necesidades, resulta en una atmósfera familiar extraña a la que los niños deben adaptarse y calzar con esta necesidad dominante o sentimiento no deseado… Sus conceptualizaciones del medio ambiente no son instrumentales como para permitir una comprensión y dominio consistentes de eventos, sentimientos o personas… Los hechos son consistentemente alterados para adaptarse a las necesidades emocionalmente determinadas… El «enmascaramiento», que también confunde la comunicación, se refiere a la capacidad de uno o ambos padres para ocultar alguna situación muy inquietante al interior de la familia… el padre incapaz de aceptar o alterar la situación, la ignora y actúa como si la familia fuese un cuerpo armonioso y homogéneo que llena las necesidades de sus miembros
Se marcan en estas condiciones la naturaleza artificial del afecto de los padres, la sutileza en la expresión de las características dominantes en las prácticas de entrenamiento, y el desarrollo de una relación simbiótica en la que el ego del niño y el ego de la madre permanecen fusionado.
Los autores continúan el apartado incluyendo otras investigaciones en familias de pacientes esquizofrénicos, para graficar estilos de entrenamiento que podrían afectar la vulnerabilidad en el desarrollo de este cuadro
Variaciones en la directividad extrema en el Sistema I
Se puede suponer que (1) la expresión indirecta del sistema extremo estaría asociada con un inicio de trastorno más progresivo o evolutivo, como el encontrado en formas simples y / o hebefrénicas de esquizofrenia, y (2) la expresión más directa del sistema estaría asociada a un inicio más reactivo y formas más activas de esquizofrenia, como en la esquizofrenia paranoica y las formas catatónicas. El polo indirecto se caracteriza por una pobre diferenciación entre el sujeto y la fuente de regulación/discrepancia o entre el sujeto y el mundo externo. Como la brecha entre el nivel de desarrollo del niño y la de sus compañeros aumenta, la siguiente secuencia progresiva es típica:
(1) comienza siendo un niño «bueno» cuando es pequeño, (2) hay un estrechamiento progresivo de intereses, (3) falta de asertividad y competitividad, (4) retirada gradual de las relaciones sociales, (5) tendencia creciente a percibir a los otros como críticos cuando esta interpretación es injustificada, (6) formas indirectas y pasivas de resistencia, por ejemplo, gruñido, (7) intentos esporádicos e inmaduros de dominar a los padres, y finalmente (8) delirios y pensamientos extraños.
Los sistemas directos, por otro lado, se caracterizan por intentos dominar a los demás y con un mayor éxito en la lucha y el alcance de objetivos absolutistas, que en conjunto dan la apariencia de un ajuste exitoso. Sin embargo, si aumenta la brecha percibida entre los objetivos absolutos y el rendimiento, la discrepancia experimentada es usualmente una reacción muy intensa. Si el aumento de intentos dominativos (que resultan de mayores presiones opositoras) no tienen éxito, resultarán en formas de resolución más extremas, en una forma más activa de esquizofrenia, con un aparentemente repentino comienzo. En estos casos es más fácil señalar, por observadores externos, algún precipitante/amenaza observable.
El funcionamiento generalmente se asocia con delirios bien desarrollados (a diferencia del estilo indirecto) y puede involucrar tendencias de oposición incontroladas, que pueden ser destructivos y / o extremadamente indirectos e inhibidos, como diversas formas de reacciones catatónicas.
La reacción catatónica (gestos peculiares, acciones estereotipadas, inmovilidad y estados alternos de estupor y entusiasmo) puede verse como a mitad de camino entre el Sistema I y el Nivel I. Las reacciones catatónicas implican tanto el proceso esquizofrénico (Sistema I) como la inhibición de
negativismo (nivel I). El inicio de reacciones catatónicas puede ser excesivamente repentino. El trastorno se caracteriza por una alternancia entre (1) inmovilidad y negativa a reaccionar (la forma más activa y directa de resistencia a la restricción externa sin utilizar oposición real) y (2) emoción incontrolada, abierta y violenta (que representa las formas de oposición inmadura, concreta e incontrolada). El arresto en este nivel de desarrollo produce tendencias hacia la oposición pero impide la integración de tales tendencias. Parece plausible que, bajo altos grados de amenaza, esta combinación debería producir los episodios más severos de violencia incontrolada. Sistemas más a lo largo de la dimensión de transición de nivel I (hacia sistemas de etapa II) implican un aumento en la expresión y el control de tendencias opositoras indirectas.
Hacia el final de este apartado, los autores plantean que han ignorado los factores genéticos / biológicos concomitantes en la predisposición a formas extremas de funcionamiento en la Etapa I. Plantean en términos generales que los factores biológicos deben ser aquellos que limitan el potencial de un sujeto para discriminarse del entorno externo, para discriminar el pensamiento del acto, la fantasía de la realidad y la autoactivación del control externo La naturaleza esencial del sistema que funciona, particularmente cuando el sistema está muy cerrado, es la atribución de la causa a un agente externo o fuerza. Esta característica representa una operación necesaria para determinar la inducción (psicológicamente o bioquímicamente) del sistema extremo I
Amenaza dentro del sistema II
Naturaleza y efecto de la amenaza en el Sistema II
La amenaza específica del sistema para los sistemas en Etapa II se produce al aumentar las presiones hacia la dependencia de otros o hacia ser controlados por ellos. En formas muy cerradas del Sistema II, cualquier tipo de evaluación realizada por una fuente, ya sea positiva o negativa, será amenazante ya que el sujeto experimenta la evaluación como posible imposición. Otras situaciones de amenaza sistémicas específicas incluyen la protección o control de fuentes desconfiadas y cualquier situación que impida al sujeto ser independiente, como la incapacidad de ser financieramente independiente de tales fuentes. El rol impersonal y bien definido de las relaciones que se encuentran en las pandillas y la vida institucionalizada son menos amenazantes, y esto es especialmente cierto cuando en el intragrupo la estructura está «al servicio de» las tendencias de oposición individuales, como
en pandillas de adolescentes, grupos de protesta, etc. El efecto de la amenaza es cerrar el sistema para generar influencia y dependencia. Esta cercanía se expresa estableciendo una mayor distancia psicológica entre el sujeto y otras personas a través de permanecer fuera del alcance, psicológicamente hablando. La amenaza está asociada con el retiro social. Sin embargo, en contraste con el Sistema I, que se caracteriza por el retiro del control interno o abandono de la posibilidad de autorregulación, la retirada dentro del Sistema II toma la forma de intento de evasión (a través de tendencias abiertas y negativistas) de cualquier forma de control externo. Bajo una condición de amenaza, el Sistema II muestra que características relacionadas, como la falta de compromiso, la imputación malévola, y la negación de responsabilidad se intensifica en antagonismo, desobediencia y agresión directa.
En el funcionamiento extremadamente cerrado del Sistema II, el sujeto experimenta acciones de otras personas como interferir, interrumpir y perturbar; incluso frustraciones menores conducen a reacciones de oposición excesivas. La elevada sensibilización a la imposición se acompaña de un mayor desafío a la autoridad, que asume características de recompensa específicas del sistema.
En este sentido, las acciones antisociales, como el robo, pueden verse como una validación de la «independencia». Una mayor amenaza en el Sistema II produce inflexibilidad de la interpretación, que se refleja en una tendencia creciente para ver eventos externos como interferentes o malévolos y expresados a través de excusas, racionalización y externalización de la culpa.
Dado que la persona está más claramente diferenciada de la fuente de regulación/discrepancia en el Sistema II, y como la direccionalidad de la relación (al control externo) es oposicionista, no se producen delirios de control externo.
El funcionamiento extremo del Sistema II se caracteriza por (1) una ausencia de mutualidad o empatía, (2) muy poca relación entre palabra y acción (que es decir, la diferenciación entre el sistema propio y el mundo externo es suficiente para que el sujeto sea consciente de objetivos realistas y sea independiente de fuerzas externas, pero la acción se determina casi por completo por interpretaciones negativistas), (3) aumento de la inquietud, irritabilidad y frustración causadas por barreras menores, y (4) externalización de la culpa
En condiciones apropiadas, el cierre extremo del Sistema II puede evitarse, principalmente minimizando las presiones hacia la dependencia. Por ejemplo, si esa persona pudiera obtener las condiciones necesarias para una ocupación, como escritor, pintor o científico, que minimice los problemas de dependencia, tales disposiciones negativistas y críticas podrían convertirse en activos. Sin embargo, si el sujeto no puede lograr su uso constructivo como una expresión externa de independencia negativa, o si no puede escapar de la dependencia de autoridad o protección interferente, es más probable que logre los mismos fines negativos a través de medios menos deseables socialmente.

Relación del funcionamiento extremo del Sistema II y los síndromes patológicos tradicionales
Este funcionamiento está estrechamente relacionado con los síndromes patológicos tradicionales de personalidad psicópata y delincuencia (comportamiento antisocial). De acuerdo a White (1956) estos individuos «…no han respondido adecuadamente
al proceso de socialización…»(p. 395). Aunque esto puede ser cierto en cierto sentido, desde un punto de vista adaptativo lo psicópata
o la delincuencia es aprendido por lo que se esperaría específicos procedimientos de socialización. White ilustra la importancia adaptativa de tal funcionamiento citando a Redl y Wineman (1951): «Lejos de ser impotente, el ego de estos niños es de repente un evaluador bastante astuto». Sin embargo, incluso desde el
punto de vista del valor social, el funcionamiento dentro del Sistema II representa un intento, aunque sea inmaduro, de desarrollar control interno. El eventual éxito en el manejo responsable y positivo la independencia se basa en aprender los modos apropiados de tratar con la independencia negativa. En comparación con el Sistema I, el funcionamiento del Sistema II parece más perjudicial a la sociedad por su agresividad y aparente falta de responsabilidad. La organización de la personalidad del Sistema I se caracteriza por la estrechez, rigidez y rectitud del pensamiento categórico; está acompañado mientras desdeña a aquellos que creen de manera diferente y que, por lo tanto, son incorrectos, inferiores y destinados a un papel de sumisión permanente. Desde nuestro punto de vista, el sufrimiento humano y la constricción intelectual que se relacionan con el funcionamiento de Sistema I (por ejemplo, el nazismo y otros formas de pensamiento dogmático e intolerancia) pueden ser mucho más permanentes y perjudiciales para la sociedad que el funcionamiento extremo del Sistema II
Algunas de las descripciones más típicas del comportamiento de delincuentes y psicópatas, resumidas por White (1956), ilustran la similitud general a lo que hemos descrito como funcionamiento del Sistema cerrado II: destructividad, la asociación entre frustraciones menores y berrinches, destreza y habilidad para proporcionar excusas respecto a la conducta (externalización de la culpa), una incapacidad para desarrollar un patrón de vida consistente y organizado; una actitud que a menudo crea una impresión agradable; una falta de responsabilidad y falta de vergüenza o culpa por la mala conducta; falta de criterio sobre el logro de fines realistas bien definidos, que se ilustra por la repetición del comportamiento antisocial una y otra vez; una incapacidad por el logro de verdadero amor o apego; y aunque ocurra la verbalización sobre
que puede ocurrir autocorrección, generalmente no es más que palabras sin mayor implicación.
Debido a que el comportamiento antisocial emitido por el Sistema II representa un movimiento
hacia la validación del polo conceptual positivo de libertad de dependencia, que a su vez se basa en la negación unilateral de la fuente de control, ese comportamiento antisocial con frecuencia se hace público. Se esperaría que el comportamiento antisocial del Sistema II se cometiera en la compañía de otros; si no, se esperaría que estas acciones se comunicaran de manera directa o distorsionada para demostrar la libertad de controlar las fuerzas a través del antagonismo. Desde la negación de la dependencia se dirige contra el control externo, por lo que debe ser público para servir a este propósito.
Antecedentes de desarrollo para el funcionamiento extremo del Sistema II
De acuerdo a los autores, las condiciones de desarrollo de los síndromes antisociales y psicópatas encontrados por varios investigadores generalmente apoyan la asociación que se sugiere entre este funcionamiento de Sistema II y el entrenamiento unilateral (incluyendo negligencia).
Antes de considerar esa evidencia, los autores plantean que es necesario hacer una consideración respecto al concepto de delincuencia, distinguiendo entre una noción legal de una psicológica, sosteniendo que obviamente no toda delincuencia o comportamiento antisocial se basa en un Sistema II de funcionamiento. El comportamiento antisocial puede relacionarse, por ejemplo, con intentos de mantener relaciones y evitar el rechazo de los grupos de pares (Sistema III), en cuyo caso las normas sociales serían un importante factor antecedente. Otro ejemplo es el comportamiento antisocial en forma de desviaciones sexuales, por ejemplo, las actividades sádicas o masoquistas podrían basarse en sentimientos de inutilidad o un deseo de dominación (Sistema I). Desde esta perspectiva, los autores plantean que un comportamiento delictual – antisocial anclado en el control externo (Sistema I) o evitación del rechazo (Sistema III), podría ser más sensible a las correcciones usualmente aplicadas actualmente, y que la reincidencia sería más alta en aquellos comportamientos basados en un Sistema II, para los cuales los controles sociales son bastante ineficaces.
Desde esta perspectiva, los autores revisan tres conjuntos principales de factores etiológicos para este comportamiento utilizados en la literatura como clasificaciones: somatogénico, sociológico y psicológico.



- Somatogénico. Se plantean que la evidencia de diferencias consitucionales – biológicas no es convincente, los autores dedican líneas a revisar evidencia contradictoria y problemas de control en las metodologías de investigación. Mencionan que a grandes rasgos la delincuencia típica podría asociarse a deterioro de los mecanismos de autocontrol (por ejemplo, consumo de cierto tipo de drogas) o a correlaciones espurias. .
- Sociológico. Muchos estudios han demostrado una relación entre la incidencia de delincuencia y alguna forma de desorganización social, ya sea en el casa o en el barrio. Desde el punto de vista de los autores, esta «desorganización» es vista como una forma genérica del entrenamiento unilateral poco confiable, lo que lleva al arresto/detención en la Etapa II. La «desorganización» en la familia y el barrio destruye la confianza del niño en sus padres y en los controles de la sociedad, magnificando así su «ponderación» negativa de las fuentes de regulación/discrepancia y el uso de resoluciones agresivas.
- Psicológico. De acuerdo a los autores, esto implica definir las condiciones genéricas de entrenamiento que subyacen al funcionamiento del Sistema II. Por ejemplo, más arriba en el libro los autores plantearon que el entrenamiento sobreprotector y permisivo favorece un comportamiento desobediente excesivamente activo; sin embargo, en tales casos las tendencias contra personales del Sistema II fueron contrarrestadas por un sistema conflictivo III (conflicto de transición de nivel II), que rara vez produce un comportamiento antisocial. Sin embargo, a medida que el entrenamiento se vuelve más claramente poco confiable (es decir, más indiferente, rechazante y negligente) la incidencia de la delincuencia aumenta bruscamente. En uno de los estudios más extensos (Glueck y Glueck, 1950) que ha intentado relacionar las prácticas de entrenamiento infantil y la incidencia de delincuencia, se obtuvieron los siguientes resultados: en comparación con las madres de no delincuentes, las madres de delincuentes eran menos cálidas (45% a 80%); más sobreprotectoras (24% al 15%); mucho más indiferentes (21% a 3%); y más hostil y rechazantes (7% a 1%). Un análisis más específico indicó que las madres de los delincuentes eran mucho menos propensas a ser «firmes pero amables» (4% a 66%); mucho más propensas a ser laxas (57% a 12%); más probable que sean demasiado estrictas (4% a 1%); y es más probable que sean erráticas (34% a 21%). Parece necesario tomar la dimensión indirecta-directa del Sistema II en cuenta al considerar los antecedentes del desarrollo. Entre más inhibido sea el entrenamiento poco confiable (más control, menos indiferencia y negligencia), mayor será la desconfianza y la ponderación negativa de la fuente de regulación basado en un mundo indirectamente hostil. La disciplina o entrenamiento arbitrario o irregular en el cual el control y el castigo se usan para exigir la dependencia del niño hacia el padre, conduce a una fuerte y no – conflictiva tendencia a ver la imposición del control como negativa. El resultado es que las tendencias negativistas se expresan indirectamente. En tal función indirecta queda una internalización mínima de control externo como estándar absoluto (Sistema I) y una falta de control empático del Sistema III.
Variaciones en la directividad extrema en el Sistema II
Las principales diferencias entre el funcionamiento indirecto y directo del Sistema II se pueden resumir de la siguiente manera.
(1) El funcionamiento indirecto implica una mayor tendencia a presentarse como benevolente, es decir, como no malévolo. Para reducir las presiones hacia formas más directas de negativismo la persona que expresa tendencias del Sistema II pasivamente puede asumir una «máscara» de conformidad o respetabilidad. Sin embargo, debido a la relativa ausencia de conceptos absolutistas o empáticos, estas reacciones interpersonales son extremadamente tenues
(2) El funcionamiento indirecto es más probable que implique expresión pasiva de negativismo, como no seguir instrucciones o dificultades para mantener un trabajo; formas menores de mala conducta por las cuales él culpa al medio ambiente; y continuos sentimientos difusos de irritabilidad e inquietud.
Estas diferencias indican que la tradicional descripción de la delincuencia (y las formas más directas de comportamiento antisocial) se podrían asociar con el polo directo, mientras que el funcionamiento más psicópata y las formas pasivas del Sistema II estarían asociadas con el polo indirecto (Ausubel hace una distinción similar).
En el funcionamiento de Sistema II, la dimensión indirecta-directa no está directamente relacionado con la progresión de inicio (como sí ocurría en el Sistema I), porque la expresión directa de las tendencias del Sistema II es inmediatamente reconocido como un problema, mientras que la expresión más directa del Sistema I no se reconocen fácilmente. El juicio cultural del funcionamiento directo del Sistema II, incluso en sus formas menos extremas, es menos correspondiente con ser el de un «buen ajuste», como sí ocurre con el funcionamiento directo del Sistema I. En consecuencia, el observador puede sorprenderse por la erupción de violencia incontrolada y la mayor incidencia de proyección, delirios y tendencias sádicas encontradas en personas «buenas y obedientes» cuando el funcionamiento del Sistema I (directo) se vuelve extremadamente cerrado.

Al factorizar 45 rasgos de 500 niños, Hewitt y Jenkins (1946) aislaron tres factores, dos de los cuales parecen relevantes para la argumentación respecto al funcionamiento del Sistema II y la hipótesis de la dimensión indirecta – directa.
El primer factor se llama «comportamiento agresivo no socializado» y es compuesto por rasgos como tendencias asertivas, iniciativa, lucha,
y desafío a la autoridad, que generalmente corresponde al funcionamiento directo del Sistema II.
El segundo factor fue denominado como «comportamiento delictual socializado», e incluye rasgos como tener malos compañeros, actividades de pandillas, robo cooperativo, absentismo escolar, huir de
en casa y quedarse fuera tarde en la noche, lo que parece ser representativo del polo indirecto del Sistema II.
Hewitt y Jenkins también incluyeron un análisis factorial de las características ambientales asociadas con cada dimensión del comportamiento antisocial. «Comportamiento agresivo no socializado» se asoció con un embarazo no deseado, madre reacia a aceptar el rol, madre hostil al niño. Mientras que «comportamiento delictual socializado» se encontró asociado con hogar descuidado, rutina doméstica irregular, disciplina severa, protección de la madre, etc. Como era de esperar, el funcionamiento más directo fue asociado con un entorno más directamente hostil o negligente que consiste de desorganización social y familiar (menos inhibición de la agresión), falta de calidez y rechazo. El funcionamiento más indirecto se encontró que estaba asociado con una mezcla de irregularidad familiar y actitudes duras pero protectoras de los padres. La combinación de dureza y protección en las prácticas de formación, que representan un entorno indirectamente hostil, ejemplifica lo que los autores han denominado una forma inhibida de entrenamiento unilateral poco confiable.
Amenaza dentro del sistema III (página 298)
Naturaleza y efecto de la amenaza en el Sistema III
La amenaza dentro del Sistema III ocurre en situaciones percibidas como conducentes a presiones crecientes hacia la autonomía, o hacia la separación que es interpretada como rechazo. Las siguientes características del Sistema III pueden recapitularse: (1) cierre a la autonomía, (2) sensibilización a las relaciones interpersonales (lo que lleva a buscar aprobación y apoyo evitando la desaprobación o el rechazo), (3) la equiparación de rechazo y fracaso personal, y (4) incremento en la construcción de causalidad interna.
El aumento de la amenaza produce el efecto general del cierre o clausura del sistema para una evaluación alternativa (no específica del sistema), aumentando la sensibilización al rechazo, la tendencia a interpretar eventos en términos de aceptación-rechazo. En el caso extremo, el funcionamiento se caracteriza por un solo esquema interpretativo de autorreferencia exagerada, que puede ser visto como «psicótico». Sin embargo, los efectos de la creciente clausura del Sistema III es considerablemente diferente de las consecuencias de la amenaza en los Sistemas I y II. Porque el Sistema III funciona de forma más abstracta, sus formas extremas son menos inflexibles, de manera tal que incluso el funcionamiento extremo en el Sistema III parece estar más orientado a la realidad
y los efectos de la amenaza son menos generalizados que en los sistemas más concretos.
Un efecto importante de amenaza dentro del Sistema III, que lo diferencia de las formas extremas de los Sistemas I y II, es el aumento de la culpa y los sentimientos de inutilidad. Porque el Sistema III opera más dentro de un marco de causalidad interna, la amenaza en forma de rechazo potencial es probable que lleve a la persona a culparse a sí misma por su fracaso para mantener la relación.
La tendencia hacia la autoculpa y los sentimientos de inutilidad es especialmente probable que ocurra en el funcionamiento indirecto del Sistema III. Las resoluciones directas incluyen de manera más consistente las operaciones de conformidad a través de la anticipación y la adopción de los estándares de otros, maniobrando a otros hacia una posición en que se requiere su apoyo, y negando el rechazo a través de la representación actuada de confianza y capacidad, como un medio para ganar apoyo. Sin embargo, si estas expresiones no logran las consecuencias deseadas, es probable que se produzca la culpa. Las resoluciones basadas en los sistemas pasivos implican lo que se puede describir como «incompetencia exagerada» o impotencia, con el objetivo de provocar reacciones protectoras por parte de los otros.





Dado que los sentimientos de inutilidad emanan de la culpa interiorizada, esto puede llevar al suicidio en condiciones extremas. Desde esta perspectiva, se esperarían relativamente más suicidios en el Sistema III. Por el contrario, la aparición de homicidio probablemente estaría asociado con el funcionamiento del Sistema I y II, debido a la externalización de la culpa. La relación hipotética entre la internalización del Sistema III y el suicidio, así como la relación de la externalización del Sistema I y II con el homicidio está de acuerdo con una de las principales hipótesis de James Short y Andrew Henry (1954)
El homicidio se inhibe en los sistemas relacionados con la Epata III por la fuerte orientación hacia las relaciones interpersonales. El suicidio sería inhibido en el Sistema I por la tendencia a «culpar a lo externo» (por las deficiencias percibidas y la falta de causalidad interna). En el Sistema II se esperarían homicidios calculados e impulsivos en respuesta a una amenaza intensa o generalizada. Dado que el Sistema IV implica una mayor tolerancia al estrés
tanto el suicidio como el homicidio son menos probables entre los representantes de este sistema que en otros sistemas de funcionamiento.
Además de estas expectativas relacionadas con el sistema con respecto al homicidio y suicidio, los autores esperan que ambas formas sean más probables en la expresión directa. Los sistemas indirectos generalmente implican desplazamientos, que en el Sistema I toma la forma de hostilidad desplazada o orientada indirectamente de forma externa, y en el Sistema III toma la forma de amenazas o
intentos de suicidio no consumados (que implícitamente exigen apoyo). A diferencia de los sistemas directos, que toman la forma de homicidios o suicidios reales.
Por lo tanto, mientras el homicidio debe ocurrir
relativamente más frecuente en el funcionamiento directo del Sistema I, el suicidio debería
ocurren más frecuentemente en el funcionamiento directo del Sistema III.
Otro efecto de la amenaza en el Sistema III es el aumento de los «celos». Cuando los esfuerzos de acomodación social no tienen éxito, es probable que el individuo experimente algún resentimiento hacia los demás debido a la falta de apoyo o aprobación. Estos sentimientos de resentimiento hacia
otros (generalmente observados en tendencias suicidas) serán especialmente fuertes en formas directas del Sistema III, ya que las respuestas socialmente complacientes han sido relativamente exitosas en el pasado. Sin embargo, debido a la fuerte orientación de autoculpa y la tendencia a mantener el apoyo en las relaciones, se inhibe la expresión externa. La experiencia de resentimiento simplemente aumenta la amenaza, lo que a su vez disminuye la participación del sujeto y aumenta su retirada e impotencia.
En contraste con sistemas más concretos, se experimenta una amenaza en el Sistema III como inadecuación del propio comportamiento o en términos de la incapacidad para mantener el apoyo de los demás. El aumento de la clausura/cierre en este sistema está asociada con una mayor sensibilización al rechazo, sentimientos intensificados de soledad y mayores temores de incapacidad para hacer frente a situaciones.
En la forma extrema del funcionamiento del Sistema III, todos los eventos se interpretan en términos de inutilidad.
Relación entre el funcionamiento extremo del Sistema III y los síndromes patológicos tradicionales
La forma altamente cerrada del sistema descrito anteriormente está estrechamente relacionada a las reacciones depresivas. Ausubel (1952) observa que la depresión está más relacionada con los estados de ansiedad en comparación con otras clases de patología (desde la perspectiva de los autores, ambos trastornos serían formas extremas de sistemas relativamente abstractos de funcionamiento que implican causalidad interna).
Aunque aparentemente retraída, la persona deprimida está más orientada a la realidad e integrada que la persona esquizofrénica, aunque esta distinción es válida cuando los criterios diagnósticos son definidos, debido a que hay una considerable confusión entre depresión y algunas formas de esquizofrenia simple, especialmente cuando ambas son caracterizadas por un retraimiento extremo. Más allá de la similitud fenotípica, los autores enfatizan la importancia de utilizar criterios más básicos, como por ejemplo el locus diferencial de causalidad (orientación interna versus externa), la proyección, los delirios de control externo y la diferenciación difusa entre el yo y el control absolutista (aspectos que son menos probables en el funcionamiento extremo del Sistema III). Las formas altamente cerradas/clausuradas de funcionamiento del Sistema III se caracterizan por: (1) dependencia de otros (en oposición a los conceptos absolutistas), (2) control interno, y (3) auto-culpa. Aunque los estados depresivos y maníacos podrían ocurrir (de forma alterna) en el mismo paciente, la opinión de los autores es que las reacciones depresivas y maníacas son paralelas a las resoluciones específicas del sistema de exageración de incompetencia y negación de rechazo, respectivamente.

Muchos investigadores han notado la similitud entre la manía y el estado de euforia que puede ocurrir después de un duelo (simbólico o de pérdida física). En este sentido, la euforia o la manía pueden verse como un forma contrarrestar la reacción depresiva. De nuestro punto de vista, tanto la depresión como la manía son dos expresiones diferentes de la misma forma subyacente (Sistema III altamente cerrado / clausurado).
Un ejemplo de cierre en un estado depresivo y maníaco, es dado por Clifford W. Beers (1931): en la condición depresiva cualquier evento, no importando cuán remoto o no relacionado, fue interpretado de modo pesimista como validar su indignidad. Precisamente lo opuesto ocurría en los estados maníacos.

Sándor Radó (1951) enfatiza la relación entre los sentimientos de pérdida del afecto y la depresión. Él ve el comportamiento depresivo como un esfuerzo extremo para obtener el apoyo de los demás. En esta concepción, la reacción depresiva se asocia a criterios de dependencia respecto a un alta necesidad de amor y apoyo. Un estudio acusioso de las estrategias de adaptación utilizadas por los pacientes maníaco – depresivos complementa estas observaciones, apuntando a que estos pacientes utilizan hábilmente la capacidad de manipular la posición de los otros para que brinden apoyo emocional (los autores se refieren al estudio de 12 pacientes, realizado por Mabel Cohen, Baker Grace, Robert Cohen, Frieda Fromm-Reichmann y Edith Weigert en 1954, An Intensive Study of Twelve Cases of Manic-Depressive Psychosis, Psychiatry, 17:2, 103-137).
Antecedentes de desarrollo para el funcionamiento extremo del Sistema III (página 3030)
A diferencia de las formas extremas de funcionamiento en los Sistemas I y II, hay poca evidencia directa en la literatura sobre la relación entre las prácticas de formación o entrenamiento previas y la predisposición a las reacciones depresivas. Esta escasez de evidencia puede deberse en parte al hecho de que ese entrenamiento de protección (que los autores proponen como antecedentes para el funcionamiento de Sistema III) es aparentemente menos negativo que otras prácticas de entrenamiento. Sin embargo, la mayoría de los investigadores asocian las reacciones depresivas con un entrenamiento que sensibiliza al sujeto al miedo a la soledad, la desaprobación, y rechazo. Radó (1951) describe la depresión como «sentimientos de pérdida de afecto «y subraya el punto de que tales sentimientos exagerados son debido a una reactivación de tales miedos infantiles. El entrenamiento protector interdependiente enfatiza esta sensibilización, que puede volverse aún más
grave si se combina con factores situacionales como la «separación» (ver Capítulo 4 del libro).
La evidencia relacionada con el desarrollo del Sistema III altamente cerrado (o depresión, como se define aquí), proviene principalmente de la reacción de estrés en situaciones críticas. Se espera que situaciones que conduzcan a un aumento de presiones orientadas a la autonomía, tiendan a conformar un funcionamiento cerrado de Sistema III (ya que esto lleva al miedo al rechazo o al miedo a «dejar a otros atrás»).


Los resultados descritos por Roy Grinker y John Spiegel (1945) brindan evidencia en este sentido, delineando dos tipos de personalidad que predisponen a los hombres hacia reacciones depresivas bajo estrés de combate:
… La persona pasiva-dependiente tiene más probabilidades de sentirse deprimida al separarse del grupo y reaccionar con depresión en su casa, ante la frustración de su necesidad de gratificación. Por otro lado, la personalidad obsesiva-compulsiva reacciona más fácilmente a la pérdida de un amigo en combate, a las condiciones pobres de vida, y a las dificultades del momento. Estos hombres muestran compulsiones de repetición que los obligan a recrear el círculo familiar con toda su ternura y hostilidad desplazado hacia el grupo militar. Los oficiales se convierten en padres, los camaradas son hermanos, casi a primera vista. La pérdida de estos objetos amados, hacia quienes guarda cantidades inconscientes de hostilidad, perturba todo el equilibrio psicológico del individuo. En estos casos, la hostilidad inconsciente evoca la culpa y autocastigo. En la mayoría de estos casos, la persona llorada es alguien hacia quien el paciente ha tenido una gran cantidad de hostilidad reprimida. En todos los casos se puede determinar que la persona llorada era alguien con quien el paciente se había identificado, o alguien que representaba una figura a la que había sido ambivalente. La depresión, en cualquier caso, no siempre se basa en la pérdida o muerte real de una persona (Grinker y Spiegel, 1945, pp. 304-306).
Las personas pasivas dependientes descritas por Grinker y Spiegel presumiblemente funcionan de manera similar al funcionamiento extremo del Sistema III, mientras que el síndrome obsesivo compulsivo que describen sería considerado como una forma extrema del sistema de transición de Nivel I, discutido más adelante en este capítulo. Como las observaciones de Grinker y Spiegel señalan, la reacción al estrés está determinada tanto por la situación (naturaleza del estrés) y factores disposicionales (organización de la personalidad). La naturaleza del estrés en situaciones de combate es aparentemente potente para inducir ansiedad o reacciones depresivas en sujetos obsesivo-compulsivo y dependientes. Sin embargo, la similitud del comportamiento (respuesta de tipo depresivas), por supuesto no necesariamente indica una etiología similar.
El análisis de Grinker y Spiegel (1945) indica que no solo son organizaciones de personalidad predisponentes diferentes sino también que condicionan, dentro de la situación de combate, la generación de un efecto diferencial sobre estas organizaciones de personalidad. Factores situacionales contemporáneos que enfatizan los temores de separación, la soledad, la autonomía y el rechazo son, en opinión de los autores, tan importantes como los efectos a largo plazo producidos por el entrenamiento interdependiente protector que sensibiliza a una persona a la separación
miedos, soledad y rechazo.
La orientación de causalidad interna en el Sistema III nos lleva a esperar una mayor incidencia de suicidio en personas con estructuras del Sistema III. Esta probabilidad aumenta cuando el medio aumenta el miedo a la separación. Aunque los autores no tienen evidencia directa con respecto a esta hipótesis, mencionan que Henry y Short (1954) han presentado evidencia sociológica que muestra que la incidencia de suicidio es más alta en los solteros, residentes de ciudades, habitantes de áreas de alta movilidad (como casas de huéspedes), y hombres sin hogar.
Variaciones en la directividad extrema en el Sistema III
La expresión indirecta extrema en el funcionamiento del Sistema III está asociada con el desarrollo progresivo de formas más leves de depresión o dependencia pasiva, mientras que la expresión directa caracteriza las formas más reactivas y severas de depresión de inicio repentino. Los autores suponen, en base a estas premisas, que las formas indirectas de expresión estén más asociadas con niveles de inteligencia bajos, mayor protección durante el entrenamiento e insuficiencias en las habilidades sociales, como resultado de esa protección excesiva y aislamiento de sus compañeros. En el funcionamiento extremo del Sistema III, las reacciones indirectas incluyen: (1) mayores comportamientos de dependencia, (2) mayor sugestionabilidad a las presiones sociales, y (3) incompetencia exagerada, incluyendo la impotencia y la enfermedad como formas de evitar la soledad. Los intentos falsos de suicidio podrían emplearse como dispositivos de atención, y el estado de ánimo se caracterizaría por el desánimo.
La expresión directa también se caracteriza por un comportamiento que evoca el apoyo de otros, pero este comportamiento es más extrovertido y aparecerá superficialmente como más «independiente». En lugar de confiar en la exageración de deficiencias o impotencia, la persona que emplea directamente los conceptos del Sistema III tiene más probabilidades de obtener el apoyo de otros a través de maniobras que satisfacen o validan a estas otras personas. En un estudio de cambio de actitud, Peter W. Janicki (aplicando en su tesis doctoral el mismo marco teórico de los autores) encontró que las personas predispuestas al Sistema III tendían a (a) conformarse y (b) anunciar sus juicios rápidamente, después de que se dan cuenta del estándar de su compañero. Tales estrategias presentan una máscara de «independencia» y al mismo tiempo apuntan a asegurar la aceptación.
Las personas orientadas hacia el Sistema III pueden vivir vidas bastante exitosas, puede presentar una demostración externa de responsabilidad e independencia, y pueden ser muy «populares». Sin embargo, bajo condiciones de amenaza extrema específica al sistema, sentimientos de inutilidad intensos pueden ocurrir. En el funcionamiento directo «exitoso» del Sistema III, la persona experimenta la amenaza extrema como más grave que en el funcionamiento indirecto. Por razones similares, en el funcionamiento directo el comportamiento del sujeto aparece sorprendentemente diferente a un observador ya que la expresión de la inutilidad es bastante diferente de la línea de base conductual anterior, caracterizada por el ajuste y la aparente «independencia». La evidencia tentativa sugiere que la negación del rechazo ocurre con mayor frecuencia en sujetos que se consideran más exitosos que una persona que tiende a construirse como fuente de desaprobación (Schroder y Hunt, 1959). Estos datos podrían estudiarse, de manera muy tentativa, en términos de que los estados maníacos, o los estados de ánimo eufóricos más generales, serían más frecuentes en los sistemas más directos de la Etapa III.
Se han observado ciertos factores situacionales y fisiológicos que se asocian a reacciones depresivas: duelo, menopausia, cambios en ciclos de estrógenos, jubilación, etc. Los autores sostienen que estos determinantes psicológicos y fisiológicos tienen en común que se asocian a una mayor sensibilización al rechazo y a otros sistemas de orientación III.
Naturaleza y efecto de la amenaza en sistemas de transición
La amenaza dentro de los sistemas de transición aumenta el grado de conflicto entre dos sistemas de relación no integrados y opuestos. Sin embargo, la amenaza dentro de los sistemas de transición no conduce a un aumento de cierre/clausura, ya que las influencias conflictivas de cada forma de relación actúan como un control sobre el movimiento hacia el cierre total (o psicosis).
La amenaza dentro de los sistemas de transición aumentan el conflicto y las anticipaciones temerosas asociadas, evitación y sobrecompensación, un efecto que los autores ven como similar a la neurosis.
Los autores recapitulan brevemente la lógica involucrada al derivar las resoluciones extremas de las tres dimensiones de transición:
- Los sistemas de transición se caracterizan por formas conflictivas de relación sujeto-objeto. El desarrollo progresa en un orden determinado, el curso de la progresión define la naturaleza
de arresto transitorio. - Los sistemas de transición representan un conflicto entre una etapa de desarrollo y la siguiente etapa más abstracta; esto puede ser visto como un doble enfoque: conflicto evitativo.
- Están abiertos dos modos generales de resolución: aumentar el enfoque hacia un polo o aumentar la compartimentación entre polos. Lo primero puede lograrse ya sea (a) evitando o neutralizando situaciones que conducen a la expresión más directa de un polo, o por (b) la adopción de resoluciones compensatorias que refuercen la expresión más directa de uno de los polos en conflicto. Estos mecanismos no son mutuamente excluyentes; cualquiera o ambos pueden ocurrir. En cualquier caso, en la evitación o sobrecompensación el resultado es aumentar la calidad positiva de un polo, maximizando así el afecto positivo.
Se puede lograr un aumento en el grado de compartimentación fortaleciendo o intensificando el límite entre los dos sistemas conflictivos hasta que se vuelve casi impermeable para que el conflicto esté «bloqueado». En este caso, cada sistema queda vinculado a ciertas situaciones que proporcionan la configuración (o estímulos) para su funcionamiento. El individuo por lo tanto, puede fluctuar entre el comportamiento agresivo de oposición y respuestas obsesivas dependientes, de acuerdo a la situación específica, pero sin conciencia o integración de estas discriminaciones. Cuanto más centralidad de los dos sistemas en conflicto, mayor es la compartimentación. - El aumento de las presiones hacia el polo menos expresado directamente, aumentan el conflicto y conducen a la aparición de resoluciones evitantes y / o sobrecompensatorias.
- Dado que los sistemas de transición involucran dos sistemas competitivos, las resoluciones resultantes difieren de las que emanan de cualquiera de los dos sistemas nodales.
- Las resoluciones evasivas y sobrecompensatorias toman diferentes formas a diferentes niveles de transición. Las resoluciones sobrecompensatorias pueden involucrar síntomas como exceso de cautela y comportamiento ritualista en el Nivel I y sobreactividad en el Nivel II. No siempre es posible distinguir fácilmente entre las resoluciones evasivas y las sobrecompensatorias, debido a que pueden funcionar simultáneamente, por ejemplo las compulsiones mejoran la evitación de las tendencias negativistas mientras representan una sobrecarga de tendencias al acuerdo con un estándar absoluto.
- El arresto (ralentización o detención) transitorio puede implicar una mayor directividad del polo más concreto (lo que es referido por los autores como expresión directa), o mayor apertura relativa de los sistemas más abstractos y menos articulados (lo que los autores denominan expresión indirecta)
De estos principios se derivan los efectos de amenaza específicos en cada uno de los tres niveles de transición. Los autores antes señalan que hay que recordar que en niveles más abstractos se esperaría una mayor tolerancia a la amenaza, menos generalización de los efectos de la amenaza y mayor autoconciencia.
La amenaza en cada nivel de transición se considera tanto en términos de polos directos e indirectos. En el resto del capítulo, los autores también relacionan las resoluciones del conflicto transicional extremo con los síndromes patológico tradicionales y muestran las características generales de cada dimensión de transición
Amenaza dentro de los sistemas de Nivel I
Sistemas directos de Nivel I: sistemas de Nivel I (A > B)
Las amenazas máximas dentro de los sistemas directos del Nivel I (Nivel I A>B) se definen como una presión extrema hacia la expresión negativista o tendencias de oposición, o presión para abandonar un criterio absoluto. La amenaza en los sistemas directos de Nivel I es producida por la ambigüedad, por situaciones que producen hostilidad o desconfianza hacia figuras de poder, o por circunstancias que requieren que el sujeto se rebele contra estándares absolutos. Las tendencias «antisociales» o negativistas producidas por tal amenaza específica al sistema están en conflicto directo con los criterios absolutistas y estándares rígidos del «bien y mal» que caracterizan al Sistema I. Las presiones hacia la expresión de oposición son amenazantes en el Sistema I también, por supuesto, pero el efecto de tales presiones en el funcionamiento de Nivel I intensifican el conflicto en lugar de
cierre / clausirar el sistema, como ocurre en el Sistema I.
Las resoluciones de Nivel I implican el uso de reacciones fóbicas, aislamiento y abstinencia para evitar situaciones que producen tendencias de oposición. Estas reacciones son apoyadas por el
sentimiento del sujeto de que otros pueden infligir daño (miedo a las consecuencias de los impulsos oposicionistas) o que puede dañar a otros (tendencias hostiles u oposicionistas). Esencialmente existe el temor de que pueda dañar a otros y también el miedo a alienar o destruir fuentes externas de apoyo. Esto último es probablemente una base principal para las ansiedades de los niños sobre su
propios impulsos opositores y hostiles, es decir, el miedo a que su ira destruirá a aquellos de quienes deben depender.
Los conflictos en los sistemas de nivel I (A>B) también pueden expresarse indirectamente a través de deseos y comportamientos obsesivos. Las resoluciones sobrecompensadoras permiten lidiar con las presiones hacia el negativismo de cualquiera de las siguientes maneras: amabilidad y cortesía excesivas, represión de la ira, aceptación de indicaciones tradicionalistas, preocupación excesiva por los logros y orden extremo para evitar dudas. Este patrón de resoluciones es bastante similar a las descripciones de la neurosis obsesivo compulsivas. Las tendencias de oposición indirecta son representados por los deseos obsesivos, mientras que las resoluciones compensatorias y de evitación más directas están representadas por los síntomas compulsivos. White (1956) expresa lo esencial de este funcionamiento de la siguiente manera:
Un examen minucioso del contenido de los síntomas obsesivos muestra que pueden
White, 1956, pp. 280-281, citado por los autores
clasificarse bajo dos encabezados:
(1) Parte de los síntomas dan expresión a impulsos agresivos y sexuales. Hostilidad asesina, destructividad, suciedad y los impulsos sexuales en una forma cruda y violenta se revelan en el contenido de los pensamientos obsesivos. Es como si los impulsos antisociales suprimidos regresaran con este disfraz para plagar al paciente. (2) El resto de los síntomas expresan tendencias autocorrectivas. Orden, rituales,
la limpieza, los actos propiciatorios, los deberes autoimpuestos y los castigos, todos dan testimonio a la necesidad del paciente de contrarrestar y corregir sus tendencias antisociales.
Los sentimientos de culpa son sus compañeros casi constantes. Quizás él lee en el
documento sobre un asesinato que se cometió a muchos kilómetros de distancia. Tan fuerte es su culpa de que se obsesione con la idea de que cometió el asesinato y merece un castigo terrible. La división de los síntomas en estas dos clases, los impulsos antisociales y las tendencias autocorrectivas dan una respuesta inmediata
comprensión de la naturaleza del conflicto subyacente. En ninguna parte está el concepto freudiano del superyó más aplicable. La concepción infantil del mal se une a la batalla con la concepción infantil de la justicia y el castigo
Sistemas indirectos de Nivel I: sistemas de Nivel I ( B > A)
La amenaza máxima dentro del Nivel I indirecto ocurre en situaciones que aumentan la presión para someterse a control externo. Aunque este control se ha asociado con consecuencias negativas, se ejerce suficiente influencia para prevenir la expresión directa de las tendencias de oposición, ya que el control absoluto y la oposición al control externo nunca se han integrado. La expresión de tendencias negativistas llega a ser más dominante para una persona que nunca ha articulado el control interno y teme consecuencias punitivas del control externo. Para que un niño integre los polos A y B, el comportamiento de los padres debe incluir una forma benigna de autoridad, enfatizando el amor y la tolerancia parental frente a la expresión de oposición y exploración del niño. El entrenamiento parental que es hasta cierto punto punitiva y poco confiable promueve tendencias de oposición que son acompañadas por miedo a expresarlas directamente. Tal entrenamiento promueve que se evite la expresión directa de las resoluciones del Sistema I, y también promueve las resoluciones indirectas pasivo-agresivas del nivel I (B> A).
Las resoluciones a este nivel implican evitar situaciones autorizadas y un aumento en la expresión pasiva y encubierta de las tendencias del Sistema II. El control externo puede evitarse mediante aislamiento y retirada, pero, si tal evasión es imposible, se vuelve más probable una actividad compensatoria. A medida que aumentan las presiones de control, se produce un altamente modificado negativismo (encubierto o indirecto). Si las presiones aumentan aún más, las resoluciones se vuelven aún más indirectas y simbólicas, desarrollándose hasta el punto en que proporcionan lo que puede ser referido como «inmunidad al control». Ejemplos de resoluciones tan extremas
son inhibición de comer (anorexia nerviosa), inhibición de hablar e inhibición del desempeño efectivo (bajo rendimiento).

David M. Levy (1955) estudió una gran cantidad de casos relacionados con tales síndromes negativos, y vio reacciones o síntomas como fracaso en la escuela, anorexia nerviosa, antagonismos entre padres e hijos, obesidad,
problemas del habla y «parálisis» como dispositivos de protección contra el cumplimiento.
La anorexia nerviosa es mucho más común en mujeres que en hombres, y parece asociada con el comienzo de ciertas etapas de desarrollo, por
ejemplo, entrada a la escuela, inicio de la pubertad, etc.. Si una transición problemática ocurrió en el desarrollo temprano, esperaríamos que se repita en las primeras fases (en la Etapa II) de otras secuencias de desarrollo. También observó la relación entre síndromes negativistas y las tendencias hacia comportamientos compulsivos. Un caso citado de Levy (1955) ejemplifica una neurosis indirecta de Nivel I
… un niño de doce años fue referido porque solo estaba pasando notas en la escuela, a pesar de una inteligencia superior. En ese sentido fue inusualmente consistente, desde el primer grado hasta el séptimo. En cierto momento, él me dijo que tomó mucha planificación el lograr nunca fallar y al mismo tiempo llegar justo a la marca de aprobación. En ocasiones sus padres contrataron un tutor para ayudarlo con su trabajo. El paciente pronto aprendió a disipar los esfuerzos del tutor al hacerle hablar a él sobre ciertos temas que reclamaban su interés.
Su dificultad para aceptar sus estudios comenzó presumiblemente como una revuelta contra
su madre por enviarlo a la guardería. En ese momento puso una débil protesta, aunque lo sintió profundamente como un acto de abandono. Su venganza tomó la forma especial de negativismo que he descrito, una venganza contenida hacia su madre, cuyo propio logro escolar había sido alto, ella tenía el don de buenas notas en la escuela. El muchacho era por lo demás un hijo obediente.
Su negativismo para el trabajo escolar nunca fue superado. Se convirtió en un sistema del cual nunca podría liberarse. Se graduó de una universidad y una escuela profesional, aunque solo con calificaciones aprobatorias. Hoy está casado y ocupa un importante cargo ejecutivo.
En el momento de la derivación había evidencia de una pulcritud bastante compulsiva, comportamiento ritualista y una personalidad demasiado organizada. Él pasó por un largo período de resistencia en la infancia. Su madre tenía los más altos estándares de comportamiento ético y de limpieza (Levy, 1955, pp. 220-221, citado por los autores).
Características generales del funcionamiento extremo de Nivel I
Aunque hay varias diferencias entre sistemas directos e indirectos de transición de Nivel I, también hay similitudes. Ambos involucran un conflicto entre el control externo y la oposición al control externo. En ambos, este conflicto generalmente se caracteriza por varias formas de negativismo, rigidez, retraimiento, orden, rituales, constricción y comportamiento compulsivo. Cuando el conflicto produce una compartimentación extrema (personalidad múltiple), el funcionamiento alterna entre el Sistema I (siendo obediente y apropiado) y Sistema II (rebeldía e independencia).
Al comparar y contrastar estos dos grados de directividad, se puede observar que, en ciertos aspectos, el sistema de Nivel directo I es similar al funcionamiento de la etapa I, mientras que el sistema de nivel indirecto I es similar a la etapa II. Por lo tanto, el nivel indirecto I funciona como el funcionamiento en Etapa II, puede implicar una falta de preocupación con respecto al logro, represión o evitación del fracaso, autoevaluación excesivamente alta y falta de asimilación de los estándares culturales. Todas estas resoluciones contrastan fuertemente con las esperadas en relación con la Etapa I o desde el funcionamiento del nivel directo I
Amenaza dentro de los sistemas de Nivel II
Sistemas directos de Nivel II: sistemas de Nivel II (C> D)
La máxima amenaza en los sistemas de transición directos de Nivel II (Sistemas Nivel II C > D) se produce por situaciones que aumentan la presión hacia una expresión de dependencia altamente directa o la necesidad de apoyo. En este nivel el individuo tiende a buscar y mostrarse independiente, con resoluciones autosuficientes, y evita situaciones dependientes.
Estas tendencias diferenciadas son relativas, no de «todo o nada». La dependencia o la impotencia es amenazante debido a la desconfianza de relaciones dependientes y debido a la expectativa que las esperanzas dependientes no se cumplirán. El sujeto ha experimentado en su desarrollo lo que los autores han denominado un «encuentro inevitable del fracaso» en la formación autónoma acelerada, y por lo tanto temerá las consecuencias de la exhibición de inadecuación. En este sistema, las situaciones que podrían indicar impotencia, inadecuación o dependencia son evitadas o neutralizadas por resoluciones como la racionalización, la negación o represión del fracaso, el mantenimiento de una imagen inflada de sí mismo, y la utilización asertiva del rol de otra persona (en lugar de dependencia). En formas extremas, se pueden observar la negación de los deseos dependientes o sexuales, que puede aparecer en la forma de parálisis de órganos, como los síntomas de conversión. Las resoluciones sobrecompensadoras incluyen la representación excesiva de la independencia (pseudo-independencia), sobresalir, «presumir» y otras características extravertidas. En este sentido, el optimismo es hacia los sistemas directos de nivel II como el logro compulsivo sobrecargado es a los sistemas directos de nivel I.
Este síndrome sintomático es muy similar a la descripción tradicional de la histeria o personalidad histérica. La historia de los pacientes histéricos incluyen rasgos como intereses estrechos, anomalías sexuales, bajo nivel de energía, falta de interés en los lazos de pertenencia a grupos y extraversión (Eysenck). De acuerdo con la relación esperada entre el nivel directo de Sistemas II (histeria) y tendencias de etapa II, Eysenck no encontró tendencias para que los pacientes histéricos sean sugestionables y, en todo caso, tendieron a ser ligeramente contra sugestionables. Otras características de la histeria, resumidas por por White (1956), incluyen una preocupación por la aceptación, tendencias hacia la represión, la impulsividad, las tendencias a dramatizar, la tendencia a la identificación (difusión del propio rol y asumir el rol total de otro), e inmadurez. White enumera la dependencia, el amor y el sexo como los problemas críticos en la vida histérica y la neurosis. Este punto de vista es consistente con los hallazgos clínicos de que el paciente histérico muestra conflictos específicos sobre el comportamiento sexual. Estos conflictos (que son similares a la situación de conflicto edípico) se relacionan con conceptos inadecuadamente integrados para tratar
la dependencia. Deseos de dependencia originalmente hacia los padres y más tarde hacia otros, particularmente cuando toman la forma de deseos sexuales, son muy amenazantes. Finalmente, Erikson (1950) coloca la predisposición a la histeria en la misma etapa de transición de desarrollo que la perspectiva de los autores sugiere:
En adultos, alguna una vez la histeria era la forma habitual de regresión patológica en esta área, una inmersión en la enfermedad psicosomática es ahora común. Yo pienso que este ataque directo al organismo en sí mismo puede atribuirse a una debilidad en la confianza subyacente que hace que la autonomía sea molesta y facilita una regresión parcial a la etapa de homeostasis débil. Es como si
la cultura ha hecho que un hombre se publicitara demasiado e identificara de verdad con su propio anuncio, mientras que él supo todo el tiempo que su madre nunca creía en ello (Erikson, 1950, p. 226).
Sistemas indirectos de Nivel II: sistemas de Nivel II (D > C)
El máximo conflicto y amenaza dentro de los sistemas indirectos de Nivel II (D > C) pueden ocurrir en situaciones que muestran una alta potencialidad para la pérdida de apoyo o cuidado. Aunque el conflicto es entre autosuficiencia versus dependencia como en los sistemas más directos, en los sistemas indirectos la necesidad de ser atendido es más central. La ansiedad se dispara en las situaciones que inducen sentimientos de fracaso, que son interpretadas como rechazo o como limitación de la capacidad del sujeto para «comprar» dependencia. Esta mayor ansiedad lleva a formas de resolución compensatorias, que toman la forma de actividades sobrecargadas, dirigidas a la eventual satisfacción de la dependencia. El objetivo del sujeto es asegurarse de ser atendido y evaluado positivamente, como lo fue por su padres en sus prácticas de entrenamiento permisivo indiferenciado. Porque, con comparación con los efectos moduladores de conflictos que tenía la dependencia en los sistemas anteriores (sistema II), el comportamiento en este nivel (nivel indirecto II) no implica la búsqueda directa de apoyo. Aunque el soporte es lo más central, se busca de manera indirecta y distorsionada. Bajo altos grados de amenaza estos pueden incluir hipocondría y esfuerzo excesivo (logro «asertivo» o «competitivo») en el que subyace obtener respuestas de apoyo de los demás. Otras típicas resoluciones indirectas incluyen ser el «buen compañero alegre» que busca apoyo por su socialidad asertiva, el «payaso», comportamientos desesperados de seguridad, protección y aprobación (que pueden ser comportamientos agresivos).
A diferencia de los sistemas de Etapa III, el funcionamiento no depende en un sentido «personal». La empatía o mutualidad del Sistema III son relativamente ausentes en el nivel indirecto II. Una analogía apropiada para este sistema de transición podría ser la de «mercado»: la dependencia se experimenta más en términos de un producto que puede ser comprado a través del logro asertivo. Tales individuos están excesivamente ansiosos por mostrarse exitosos y exigir atención, interés y admiración.
Este complejo de síntomas no se ha clasificado tan explícitamente en las categorías psicopatológicas tradicionales. Sin embargo, investigadores han observado esta relación entre hipocondría y preocupación por la pertenencia al grupo (Erikson, 1950; Eysenck, 1955).
Características generales del funcionamiento extremo del Nivel II
Los sistemas conceptuales tanto directos como indirectos en la dimensión de transición de nivel II, se caracterizan por cierto grado de conflicto entre autosuficiencia y la necesidad de atención y apoyo. En un nivel más alto de generalidad, las resoluciones asociadas directas e indirectas son similares en que ambas implican una preocupación por las relaciones y pertenencia a grupos, la consiguiente negación de la insuficiencia, y evitar exhibir tal insuficiencia.
En los sistemas directos, las relaciones dependientes han sido insatisfactorias o dolorosas, y el individuo está motivado a confiar en un comportamiento independiente, evitando la amenaza de dependencia. Aunque pueden haber anhelos de dependencia subyacentes (reprimidos), estos son demasiado amenazantes para la expresión y han sido en gran medida abandonados.
En los sistemas indirectos, la motivación de dependencia es más fuerte y se expresa, pero toma una forma encubierta. El disfraz se ha desarrollado a partir de experiencias que asocian dependencia a recompensas (por ejemplo, aprobación de los padres), con logros o con comportamientos de apariencia independiente.
Si las tendencias a la dependencia y la independencia son altamente centrales, lo más probable
es que la resolución sea la de compartimentación. En contraste con el nivel I, la compartimentación
en la dimensión de transición de nivel II implicará la negación y represión de experiencias evaluadas como una exhibición de inadecuación. Los estados disociados parecen ser típicos de la compartimentación, en el funcionamiento extremo de nivel II.
Similitudes entre resoluciones extremas en los sistemas de transición de nivel I y II
Las resoluciones extremas que surgen del nivel indirecto I (B > A) y los sistemas de transición directa (C > D) nivel II son similares en que ambos implican tendencias del Sistema II.
Sin embargo, la similitud es altamente general, porque los conceptos del Sistema II están en conflicto con diferentes estructuras conceptuales en los dos niveles (Sistema I o Sistema III), de modo que el conflicto se expresa de manera distinta en cada caso.
También hay una menos obvia y más general similitud entre el nivel I directo (A> B) y los sistemas de transición nivel II indirectos (D > C), ya que ambos implican la amenaza de aumentar el negativismo o presiones de Sistema II.
Los sistemas de transición de nivel directo I e indirecto II representan ambos diferentes formas de logro sobrecargado. En el nivel I esta sobrecarga está asociada con (1) orden y estructura, (2)
evitar transgredir la autoridad y la tradición, y (3) formas indirectas de hostilidad, parcialmente expresadas por el esfuerzo indirecto de ser independiente de otros. En el nivel II, el logro sobrecargado está asociado con (1) la necesidad de apoyo, (2) evitar situaciones que
colocan al sujeto bajo una luz desfavorable y (3) asertividad y competitividad (en oposición al logro compulsivo, seguro y ritualista).
El logro generado por los conceptos de nivel II se dirige más a menudo hacia campos más lucrativos donde la asertividad es recompensada y donde las devoluciones pueden asegurar la compra de cuidado y admiración. El logro de Nivel I es menos asertivo, más cauteloso, más tradicionalmente convencional, y más típico de los clichés relacionados con personas compulsivas.
Amenaza dentro del nivel III
Sistemas directos de nivel III: sistemas de nivel III (E> F)
En los sistemas de transición de nivel III, el conflicto es entre autonomía y el mantener el apoyo y la mutualidad de los demás.
Los sistemas Nivel III (E> F) se caracterizan por la expresión más directa de la necesidad de mutualidad y apoyo y la expresión más indirecta de autonomía.
Cualquier situación evaluada como presiones crecientes hacia la autonomía, es amenazante: (1) nuevas situaciones; (2) circunstancias en las que ser autónomo es el único medio de evitar algún resultado desagradable (cambiar de trabajo por una cuestión de principios); y (3) otras situaciones
percibidas como exigentes respecto a aumentar la autonomía más allá de la estimación de confianza propia del sujeto.
Las resoluciones implican evitar condiciones que exijan un exceso de autonomía. Además se pueden observar expresiones del sistema III sobrecargadas (pero modificadas) como la mutualidad exagerada y la culpa. Las reacciones de evitación pueden incluir reacciones de tipo fóbico o miedo sobregeneralizado.
Las tendencias sobrecargadas del funcionamiento directo de nivel III, puede implicar reacciones
que dan la apariencia de autonomía (expresión indirecta de los Sistemas de Etapa IV), pero están dirigidos a evitar la autonomía mediante la obtención de aprobación social. Ejemplos de estas resoluciones pueden involucrar sobreesfuerzo, establecer metas bastante altas para asegurar la responsabilidad compartida, y buscar el apoyo de otros para alcanzar las metas.
Sin embargo, dentro de los sistemas de transición de nivel III, evitar y sobrecompensar (incluso en el funcionamiento extremo) no resulta tan defensiva como en los niveles I y II de funcionamiento extremo.
Sistemas indirectos de nivel III: sistemas de nivel III (F> E) (página 319)
La amenaza al funcionamiento indirecto del nivel III implica cualquier situación que aumente las presiones para buscar apoyo o depender de otros.
Las resoluciones incluyen (1) evitar situaciones que no permitan el funcionamiento autónomo, (2) objetivos reducidos y (3) una perspectiva autónoma modificada por tendencias menos centrales hacia la mutualidad.
En este nivel la mutualidad y la autonomía están en conflicto, con las tendencias dominantes de autonomía, y con la evitación de la mutualidad y dependencia a otros. Las personas a este nivel pueden elegir objetivos que son alcanzables a través de esfuerzos independientes, sin la ayuda de otros.
Características generales del funcionamiento extremo de Nivel III
La característica más central del funcionamiento extremo del nivel III es la expresión directa de la ansiedad.
Cuanto más abstracto sea el sistema, mayor será la tolerancia a la amenaza, así que los sistemas de transición de nivel III deberían funcionar con una considerable tolerancia al estrés. Por lo tanto, el funcionamiento de nivel III extremo debería ser menos defensivo (menos protección contra la refutación) y, bajo condiciones de amenaza, debería experimentar ansiedad más aguda. Cuanto mayor es la tolerancia a la amenaza, mayor es la capacidad de sacar provecho de la experiencia.
De hecho, es tal capacidad de tolerar al menos alguna refutación, lo que proporciona la base para que ocurra el desarrollo progresivo. La evitación de la amenaza, aunque aumenta la clausura a las condiciones que conducen a amenaza, se asocia con alguna forma de detención/arresto del desarrollo.
La formación de síntomas implica grados crecientes de clausura en el desarrollo. Los autores citan a Ausubel (1952):
La capacidad de admitir una gran cantidad de ansiedad neurótica afecta la conciencia, y para gestionarla con éxito – ya sea a través de la resignación inteligente (aprendiendo a vivir con ella), creando un ambiente propicio, o constructivamente bajando el nivel de aspiración del ego y aumentando la autoestima intrínseca- es muy importante para evitar deshabilitar las defensas psicológicas o psicosomáticas contra la ansiedad. Es un hecho clínico bien establecido que cuanto mayor sea la tolerancia del individuo a la ansiedad consciente, es menos probable que sea presa
de compulsiones, obsesiones, fobias, histeria, hipocondría o síndromes psicosomáticos como astenia neurocirculatoria o úlcera péptica. Todo estos estos últimos métodos de reducción de la ansiedad son indicativos de baja tolerancia a la ansiedad y fallas en controlarla a través de métodos más constructivos (Ausubel, 1952, p. 313).
En consecuencia, se asociarían los efectos de la amenaza dentro de los sistemas de transición de nivel III, con la descripción tradicional de los estados de ansiedad. Además, se espera una mayor prevalencia y estados más severos de ansiedad en los sistemas de transición más directos de nivel III.
White (1956) ilustra la naturaleza de la ansiedad en este nivel de funcionamiento:
Se puede considerar que los ataques de ansiedad representan una falla parcial de las defensas. Incluso ante el miedo altamente inquietante, el paciente no logra producir defensas suficientes para atar y reprimir sus miedos. …Estos toman una forma menos radical: el paciente está asustado pero no desintegrado; de vez en cuando se ve inundado por el terror, pero lucha con él, lo tiene de alguna manera bajo su control, reanuda su vida cotidiana hasta que se rompe otro ataque… (White, 1956, pp. 271-272).
Cuando ocurre la compartimentación en este sistema, los polos en conflicto de autonomía y mutualidad se vuelven más independientes y alternos en función del cambio situacional. Sin embargo, las estructuras compartimentadas de nivel III son mucho menos categóricas o absolutsa que la categorización masiva que ocurre en los sistemas más concretos, como en las neurosis obsesivo-compulsivas.
Consideraciones Generales
Funciones adaptativas de la ansiedad y defensa
Las resoluciones de conflictos son de dos tipos generales, cada uno de los cuales es «adaptativa». Una resolución que produce mayor cierre/clausura es adaptativa dentro del rango de un sistema particular (funcionamiento específico del sistema), pero es desadaptativa desde el punto de vista más amplio del desarrollo progresivo.
Dicho de otra manera, el «éxito» para evitar la refutación potencial puede disminuir la probabilidad de progresión. Las resoluciones en niveles más abstractos tienen menos probabilidades de ser defensivas. En estos niveles, es menos probable que las resoluciones impliquen un «rechazo» inmediato ya que la tolerancia a la amenaza es mayor. La amenaza y sus conflictos asociados se resuelven mediante integraciones progresivamente más abstractas, y es probable que estas resoluciones sean adaptativas en un sistema específico, así como en términos de potencial de progresión.
Siguiendo a Freud, muchos autores han enfatizado la importancia de distinguir entre la ganancia primaria y secundaria derivada de un síntoma particular. La ganancia primaria generalmente se refiere al grado de reducción de la ansiedad proporcionada por el síntoma, mientras que ganancia secundaria se refiere al efecto ambiental o «ganancia social» derivado del síntoma. Los autores consideran la ganancia primaria como similar a la adecuación funcional de una resolución en el marco del sistema conceptual en el que opera («exitoso» o «adaptativo»). Por lo tanto, para estimar el grado de ganancia primaria, sería necesario saber la naturaleza del sistema conceptual subyacente al síntoma. Como la ganancia secundaria implica efectos sociales, se esperaría que los síntomas relacionados con el funcionamiento de la etapa III (incluida la transición de nivel II) tengan más alta ganancia secundaria. En el sistema III, el objetivo específico del sistema es mantener relaciones interpersonales favorables, por lo que reacciones como la depresión, la histeria y la hipocondría, deberían «inducir» cambios sociales inmediatos al sujeto. En sistemas distintos del sistema III, particularmente en el sistema II, una resolución puede acumular ganancia primaria pero no necesariamente ganancia secundaria; en el sistema III, la ganancia secundaria y primaria deberían aparecer relacionadas
Relación entre varias formas de patología
¿Qué patologías son similares? ¿Es posible que una forma de patología se desarrolle en otra forma de psicopatología?. Si es así, ¿qué dirección toma ese cambio?. El criterio más genérico para
determinar la similitud en la organización o patología de la personalidad es la dimensión abstracta-concreta. Por ejemplo, la neurosis obsesivo compulsiva se consideraría más similar a la esquizofrenia de lo que sería el negativismo. Sobre esta base, se esperaría:
- Que los casos límite (borderline) deberían ocurrir con mayor frecuencia entre formas adyacentes de psicopatología, por ejemplo, mayor prevalencia de casos borderline entre síndromes antisociales e histeria, que entre esquizofrenia e histeria.
- Que cuando una patología cambia a una forma diferente, la segunda la forma será una que esté inmediatamente adyacente en la dimensión abstracto – concreto.
- Una hipótesis alternativa e igualmente comprobable es que el aumento psicopatológico implicará desde resoluciones más extremas asociadas a la amenaza, hacia una versión más concreta de la misma orientación, como la dependencia. Por ejemplo, si las resoluciones evitantes y sobrecompensadoras en el nivel III (F> E) resultan inadecuadas, tal vez el cambio en
la patología puede ser primero hacia el nivel II (C> D) y si eso no funciona, hacia el nivel nivel I (B> A). - La similitud basada en síntomas o comportamiento puede ser engañosa. Por ejemplo, el diagnóstico basado solo en el comportamiento manifiesto puede no distinguir
entre la naturaleza de los esfuerzos de dependencia dentro del sistema I y el sistema
III, al mismo tiempo que puede establecer una clara distinción entre síntomas obsesivo-compulsivo y reacciones negativistas que, de acuerdo a la perspectiva planteada por los autores, son bastante similares.
Psicosis, Neurosis y Normalidad
La psicosis se define como una forma extremadamente cerrada o clausurada del funcionamiento del sistema, que puede ocurrir en cualquiera de los tres nodos de las Etapas. Por lo tanto, reacciones esquizofrénicas, reacciones psicópatas y depresivas, son similares en al menos un aspecto: todas muestran interpretaciones inflexibles sobre generalizadas, o de una sola orientación interpretativa. Aunque el contenido de la interpretación varía entre las tres formas de psicosis, la inflexibilidad de la estructura es similar. Los autores se dan cuenta de que clasificar las reacciones psicópatas como psicóticas es algo inusual aunque algunos investigadores han notado la similitud (Henderson, 1939; Cleckley, 1950). Las tres formas de reacción psicótica son diferentes, no solo en el contenido de la interpretación sino también en el grado de cierre (o inflexibilidad) del sistema. Sobre la base de la jerarquía concreción – abstracción, se ven las reacciones depresivas como menos inflexibles y menos sobregeneralizadas (es decir, menos pérdida de contacto con la realidad) que las reacciones esquizofrénicas.
Desde esta perspectiva, la neurosis se define como una forma de funcionamiento extremadamente conflictiva, que puede ocurrir en cualquiera de los tres niveles de transición. Las reacciones obsesivo-compulsivas, reacciones histéricas, y las reacciones de ansiedad son similares en al menos dos aspectos: la presencia de tendencias conflictivas y cierto grado de compartimentación. Es probable que estas tres reacciones neuróticas impliquen mucha vacilación (especialmente cuando las tendencias en conflicto son casi igualmente centrales). Sin embargo, difieren en el grado de evitación y / o maniobras de sobrecompensación. Dado que la incidencia de la evitación está inversamente relacionada con la abstracción, las reacciones de ansiedad muestran menos evitación que las reacciones obsesivo compulsivas. Cuanto más intenso es el conflicto de transición en cualquier nivel, es menos probable que la amenaza resulte en un cierre extremo (psicosis) debido a los efectos de contrapeso de los sistemas semicompartimentalizados y de los sistemas en conflicto.
La «normalidad» puede ser vista normativa o cualitativamente. La definición normativa implica el establecimiento de estándares arbitrarios o escalas de calificación para estimar el grado en que el comportamiento del individuo califica (normal) o no (neurótico o psicótico). Según esta definición normativa, las personas detenidas/arrestadas en cualquier punto del desarrollo (por ejemplo, etapa I, nivel I) pueden ser vistas como «normales». Sin embargo, si el sistema se vuelve cada vez más cerrado o conflictivo, el comportamiento del individuo se describiría como más «anormal» (desde el punto de vista normativo). Aunque el cierre de la los sistemas más concretos generalmente se considerarían más anormales en nuestra cultura, en algunas de las culturas esto no siempre es cierto. La definición cualitativa de la normalidad se basa en el nivel de abstracción del funcionamiento y en este sentido el grado de normalidad es equivalente a lo que llamaríamos el nivel de ajuste, tolerancia al estrés, o la abstracción del sistema conceptual. «Normalidad», definida cualitativamente, caracteriza lo que nos esforzamos por producir en educación y desarrollo, aunque de ninguna manera es el objetivo de muchas prácticas de formación en instituciones o sociedades actuales.
La normalidad es un asunto relativo por esta definición, también, con un final o «normalidad ideal» representada por el funcionamiento del Sistema IV. Pero en el curso del desarrollo infantil, por ejemplo, sistemas menos abstractos pueden constituir un funcionamiento óptimo o máximo. El Sistema IV (máxima normalidad) es un logro que se basa en la integración exitosa de las presiones sociales (que pueden ser contradictorias) y la expresión de la autonomía individual. En esta etapa ideal, el individuo funciona como un miembro creativo y colaborador de la sociedad en general, sin estar obligado ni en conflicto con las principales presiones que se han discutido.
Organización de la personalidad y reacciones neuróticas
Las reacciones neuróticas se ven en términos de tres dimensiones complejas, cada una de las cuales conduce a la evolución de diferentes formas de neurosis bajo diferentes condiciones de entrenamiento. Algunas aproximaciones al desarrollo de la neurosis sugiere un conjunto único de antecedentes. Por ejemplo, Dollard y Miller (1950) enfatizan la importancia de los padres y la presión o control ambiental en la producción de un exceso de conciencia, mientras que Mowrer (1950) enfatiza un conjunto de condiciones que son casi opuestos a los propuestos por Dollard y Miller como subyacentes al desarrollo de la neurosis. Para Mowrer, la neurosis se ve como el desarrollo a partir de una falta de aprendizaje o control (en oposición a un exceso), lo que resulta en una conciencia débil. Eysenck (1955) ve estas posiciones en términos freudianos sobre simplificados: dice que Dollard y Miller sostienen que el superyó más el ego es mayor que el id en la neurosis, mientras que dice que Mowrer ve la neurosis en términos de id más ego siendo mayor que superego. Para los autores, Dollard y Miller han enfatizado el desarrollo de tendencias del sistema I y neurosis de transición de nivel I, mientras que Mowrer ha puesto énfasis en las condiciones subyacentes de arresto para las neurosis de transición de Etapa II y nivel II.
En un excelente análisis de este problema, Eysenck (1955) identifica la posición de Mowrer con el polo de «histeria» y el análisis de Miller y Dollard con el polo «distímico». El polo «histeria», ejemplificado por extraversión, historial laboral degradado y las anomalías sexuales, son características del funcionamiento del sistema activo II, pero el polo «distímico» incluye ansiedad,
depresión y características obsesivas.
«Normalidad» y Salud Mental
Como punto final, los autores enfatizan una de las implicaciones directas de este capítulo: la importancia y el método de utilizar el funcionamiento «normal» para llegar a una mejor comprensión del mal funcionamiento.
Estudiar a los individuos más «normales» en cada sistema para determinar por qué el sistema no se vuelve cada vez más cerrado o en conflicto es tan importante como estudiar las formas más cerradas de funcionamiento, dado que el primero ofrece la posibilidad de aprender sobre la manera en que algunas personas se «inmunizan» contra el aumento cierre.
Realizar tales investigaciones requeriría la selección de individuos en función de las diferencias en los grados de clausura del mismo sistema. Habiendo seleccionado personas de esta manera, debería
ser posible investigar las circunstancias subyacentes al aumento sensibilidad y clausura de ciertos individuos en comparación con otros cuyo funcionamiento no se volvió más inflexible.
Un plan alternativo sería seleccionar individuos que funcionen dentro de el mismo sistema y al mismo grado de cierre, sometiéndolos a diferentes condiciones experimentales destinadas a investigar cómo los individuos con estructuras conceptuales similares difieren en términos de hacer frente a refutación potencial. Quizás la implicación metodológica más importante es enfatizar la importancia de seleccionar un grupo de control que es equivalente al grupo experimental en la base de la estructura conceptual. Si el control se selecciona sobre la base de coincidencias arbitrarias, demográficas variables, o «al azar» poca información útil se obtendrá sobre el funcionamiento adaptativo y desadaptativo.
Cap 10. Modificación de los sistemas conceptuales: educación y psicoterapia. (páginas 326 – 346)
El propósito de este capítulo final es describir las implicaciones de esta perspectiva en la modificación conceptual. Anteriormente se ha descrito las condiciones «naturales» necesarias para que el cambio o progresión pueda ocurrir: (1) la estructura conceptual debe estar abierta a la progresión y (2) la condición de entrenamiento que se experimenta debe proporcionar la oportunidad de diferenciación e integración de nuevas dimensiones.
El objetivo general de la modificación es producir estructuras conceptuales más abstractas.
Se piensa que una estructura conceptual abstracta y creativa, tolerante al estrés, y flexible, es un estado adaptativo. Los autores reafirman este juicio de valor al plantear que los procedimientos de modificación de los sistemas conceptuales (psicoterapia, educación, etc.) pueden perseguir objetivos deseables, en términos de producir un cambio estructural más abstracto.
La progresión hacia una estructura conceptual más abstracta ocurre a través de los procesos de diferenciación e integración. En cualquier nivel de abstracción, el potencial de progresión está determinado en gran medida por la capacidad de la persona para hacer nuevas diferenciaciones requeridas para la progresión y su capacidad para integrar estas partes diferenciadas.
Sin embargo, la apertura a la progresión es una característica muy general, que puede verse compuesta de varias propiedades estructurales. Estos tres requisitos estructurales deben cumplirse:
- Potencial para articular nuevas diferenciaciones
El grado de articulación de un concepto puede ser descrito por dos propiedades muy similares: claridad-ambigüedad o su aspecto de expresión directa-indirecta. Por lo tanto, un concepto bien articulado es alto en claridad y expresión directa. Una organización estructural mal articulada (ambigua o indirecta) puede resultar de muchas circunstancias muy diferentes: falta de experiencia, «ignorancia» o amenaza extrema. Esto debe considerarse en la planificación de los procedimientos de modificación. Un aspecto básico es que los polos de la etapa más concreta deben ser articulados y diferenciados antes de continuar con la progresión. La claridad y directividad en la expresión son requisitos para la progresión.
- Potencial para sintetizar partes
El potencial para integrar partes diferenciadas está indicado a través de la variación en la compartimentación-interrelación: un sistema de conceptos que ya está integrado o que puede sintetizarse en una estructura más abstracta se considera interrelacionado. Por el contrario, cuanto mayor sea la compartimentación, menor es la probabilidad de progresión. Una vez que los polos se han articulado y diferenciado, son sintetizados y relacionados con las nuevas y más abstractas estructuras. El segundo requisito entonces es la interrelación conceptual. - Potencial de ocurrencia de centralidad con un mínimo de clausura
La dimensión centralidad-periferia describe la intensidad del afecto asociado con el cambio de una estructura particular. La resistencia al cambio es muy leve o inexistente en la estructura más periférica, mientras que la resistencia es muy grande en la estructura más central. Dicho en términos de progresión potencial, la estructura extremadamente periférica es poco probable que facilite la progresión debido a la apatía, mientras que la estructura extremadamente central es probable que prohíba la progresión debido a la resistencia al cambio. Así, un nivel óptimo de centralidad es el tercer requisito previo para la progresión.
Entonces, para mantener la apertura a la progresión, a la persona se le debe permitir explorar, sin que las consecuencias de sus exploraciones sean excesivamente serias, y se le debe permitir aprender nuevas formas de manipular y controlar su experiencia. En términos de desarrollo infantil, el entorno debe ser tal que no sea demasiado costoso para el niño desarrollarse. Aunque alguna forma de entrenamiento informativo interdependiente, que permite la exploración máxima con una penalización mínima, generalmente es propicia para la progresión, los objetivos específicos a corto plazo y los procedimientos para lograrlos deben planificarse en relación con la estructura conceptual existente de la persona.
La estructura conceptual actual determina los objetivos iniciales de modificación
El objetivo general de inducir una estructura más abstracta puede expresarse más específicamente de la siguiente manera: «¿Cómo podemos organizar el ambiente de tal manera que permita el máximo desarrollo para esta persona en este momento?»
Para esto es necesario conocer la estructura conceptual existente de la persona antes de establecer objetivos iniciales, porque las personas que varían en su estructura conceptual reaccionarán de manera muy diferente a las mismas condiciones ambientales (por ejemplo, el entrenamiento protector interdependiente conduce a la progresión de las personas en la Etapa II si la estructura está abierta, pero al arresto/detención en la Etapa III).
Al planificar cualquier programa de modificación es esencial saber el grado de abstracción de la persona y también debemos conocer el grado de apertura a la progresión y cómo aumentarla cuando sea necesario.
Evaluación del grado de abstracción
Las variaciones en la dimensión abstracta concreta pueden verse en términos de características cognitivas, estructurales y en términos de dinámica (funcional). Los procedimientos y ejemplos
descritos en el Capítulo 8 (pp. 257-259) proporcionan la base para evaluar las variaciones en esta dimensión.
El investigador puede aprovechar las características estructurales al observar la capacidad de hacer diferenciaciones, la flexibilidad en el uso de nuevas interpretaciones de los mismos estímulos y el número de dimensiones que la persona puede emplear. La estructura abstracta se caracteriza por mayor diferenciación, mayor flexibilidad de interpretación y mayor número de dimensiones conceptuales.
O el investigador puede proceder por evaluar características dinámicas. Presumiblemente, el funcionamiento abstracto se caracteriza por una mayor tolerancia al estrés, mayor creatividad, más
concepción interna de causalidad, manejo menos absolutista del control externo y un manejo más interdependiente de los problemas de dependencia.
Idealmente, la evaluación del grado de abstracción se produce a través de una convergencia de referentes estructurales y dinámicos. Por lo tanto, un individuo podría manifestar dificultades tanto para hacer nuevas diferenciaciones como para interpretar nuevos estímulos desde un punto de vista estructural, y podría manifiestar un enfoque externo de causalidad, un modo de oposición para manejar la dependencia y un nivel bastante bajo de tolerancia al estrés. Mediante un enfoque de múltiples medidas, el investigador podría inferir de esta convergencia de referentes que la estructura conceptual de la persona podría colocarse en el Sistema II.
Evaluación de la apertura a la progresión
Cuanto más cerrada sea la estructura, más amenazantes serán aquellas condiciones que son sintetizadas en el siguiente nivel de abstracción, y más la persona dependerá de interpretaciones únicas que emanan de sus sistema cerrado. Por lo tanto, siempre debemos considerar la apertura-cierre en relación con un punto en la dimensión de abstracción.
Debemos especificar «apertura a qué«: si sabemos que una persona está en la Etapa II, entonces necesitamos saber el grado de apertura a la mutualidad y el apoyo, ya que estas son las áreas relevantes en la Etapa III. La tarea de la evaluación es probar los límites de amenaza, por así decirlo, en función de estimar lo difícil que será inducir la progresión.
Un procedimiento general para evaluar la apertura es intentar inducir una progresión «en miniatura». Se pueden emplear procedimientos hipnóticos o técnicas de juego de roles para determinar si la persona puede asumir provisionalmente las dimensiones requeridas para la progresión. Presumiblemente si la persona no puede manejar estímulos relevantes para la progresión bajo hipnosis o durante el juego de roles, sería razonable inferir una estructura cerrada.
Para algunos propósitos, puede ser bastante importante hacer distinciones más finas en el grado de cierre. La característica de inflexibilidad de la interpretación se puede usar para inferir un cierre excesivo por medio de una técnica como pedirle a la persona que interprete estímulos controlados específicos del sistema de varias maneras; la incapacidad para producir interpretaciones alternativas indica inflexibilidad, por lo tanto, cierre. Otra vía de enfoque para evaluar el grado de apertura es a través de la historia de la persona (ver Capítulos 5 y 9 para revisar aquellas condiciones que producen cierre en varios niveles de abstracción): la ocurrencia de condiciones familiares – evolutivas podrían estar asociadas con el cierre específico del sistema, lo que debe ser comparado con indicadores contemporáneos.
Un componente de la apertura es la directividad de la expresión, que se indica mediante una o más de las siguientes características: (1) menos expresión en fantasía y menos desplazamiento, (2) más exploración, (3) menos dependencia del entorno y (4) más capacidad para retrasar la recompensa.
Una técnica para evaluar la directividad expresiva (y por lo tanto, la apertura a la progresión) es comparar respuestas a las llamadas «medidas de personalidad directa e indirecta». Un enfoque directo es preguntar a la persona «¿Cómo interpretas esta situación (real o hipotética)?». Un enfoque más indirecto es preguntarle a la persona cómo interpretaría alguien más la situación; o uno puede solicitar específicamente respuestas de fantasía (indirectas), como en el TAT.
¿Qué estructura actual determina los objetivos de modificación a corto plazo?
Dos principios generales rigen esta determinación:
- Si la estructura está cerrada, el objetivo inicial es inducir apertura. Este primer principio es simplemente el corolario de lo que ya se ha revisado, la progresión no puede ocurrir a menos que el sistema esté abierto.
- Si la estructura está abierta, el objetivo es inducir la progresión a la siguiente etapa abstracta.
Siempre es necesario conocer tanto el grado de abstracción como el grado de apertura. Uno necesita saber el grado de abstracción, incluso si el sistema está cerrado porque los procedimientos para inducir la apertura varían a diferentes niveles de abstracción. Dicho de otra manera, los procedimientos para inducir la apertura son específicos del sistema
El cambio estructural es difícil de producir en sistemas extremadamente cerrados
Cuanto más cerrado es el sistema en cualquier nivel de abstracción, más inflexible y sobregeneralizada es la interpretación específica del sistema; por lo tanto, lo más difícil es la inducción del cambio estructural. En casos de cierre extremo, esta interpretación única sobregeneralizada puede evitar virtualmente cualquier tipo de cambio estructural.
El cierre a la progresión es una cuestión de grado, y un grado leve de cierre no solo es «normal» sino necesario en el curso del desarrollo. El niño debe estar cerrado hasta cierto punto durante el tiempo que está articulando y aclarando una etapa de abstracción antes de poder avanzar a la siguiente etapa. Las estructuras conceptuales descritas en el Capítulo 6 ilustran un grado moderado de cierre, que se caracterizaron como arrestadas, pero «normales». La organización de personalidad relativamente estable en el adulto representa un grado de cierre moderado. El cierre extremo o excesivo está representado, por supuesto, por las formas psicopatológicas extremas descritas en el Capítulo 9. Aumentar la apertura de tales estructuras extremadamente cerradas en pacientes psicóticos es probable que sea muy difícil. El grado de cierre extremo, por lo tanto, está inversamente relacionado con el pronóstico.
Procedimientos para reducir el cierre extremo
Los procedimientos destinados a disminuir el cierre o reducir la compartimentación son más propensos a ser considerados como «psicoterapéuticos», mientras que los procedimientos destinados a inducir la progresión tienen más probabilidades de ser considerados como «educativos». Aunque esta distinción es general, algunas formas del procedimiento educativo requiere la reducción del cierre, por ejemplo, el trabajo correctivo en la lectura en un niño que se ha vuelto excesivamente
cerrado hacia aquellas dimensiones como la autonomía (que están asociadas con actitudes más favorables a la lectura).
Se aplican dos principios generales. Primero, el procedimiento no puede desviarse demasiado de la línea de base conceptual de la estructura de la persona. Segundo, los determinantes de la estructura proporcionan la base lógica para seleccionar los procedimientos apropiados. Uno debe saber cómo se desarrolló la estructura para saber cómo cambiarla.
El cierre excesivo se produce por la presión extrema hacia la siguiente etapa superior de abstracción; en sistemas excesivamente cerrados, tales presiones se experimentan como amenazas. Por lo tanto, el procedimiento general para disminuir el cierre es reducir la amenaza. Ya que lo que es amenazante varía entre los sistemas, el procedimiento específico consistirá en reducir la amenaza específica del sistema. En la Etapa I, por ejemplo, la amenaza se resume en la presión hacia la oposición a los estándares absolutos o la ambigüedad, y los procedimientos consistirán por lo tanto en la reducción de ambigüedad y reducción de la presión hacia la oposición.
El trabajo con pacientes psicóticos proporciona el mejor ejemplo para procedimientos que intentan disminuir el cierre excesivo. La terapia psicológica o la programación ambiental intentan eliminar los estímulos situacionales a los que se ha producido la sensibilización extrema. La mayor dificultad para lograr tal desensibilización es que el paciente puede ser poco receptivo a casi todos los estímulos y, por lo tanto, no ser consciente del cambio. Los elementos amenazantes en el medio ambiente pueden ser reducidos notablemente, pero el paciente puede no ser consciente de dicha reducción
precisamente por la operación de cierre excesivo, que la reducción de la amenaza tiene como objetivo disminuir. Por lo tanto, la intervención deben incluir además un medio para alentar al paciente a «probar el entorno» para que pueda experimentar este cambio.
Un procedimiento destinado a disminuir el cierre excesivo del Sistema I es crear un entorno más simple y menos ambiguo, y por supuesto esto es lo que ocurre en la hospitalización de pacientes esquizofrénicos. El objetivo es disminuir la necesidad del paciente de sentirse controlado externamente. Esto es particularmente evidente cuando se trata de un Sistema I excesivamente cerrado, en que la reducción de la amenaza ambiental debe ir acompañada de alguna técnica cuyo objetivo sea inducir «pruebas de realidad» para que el paciente pueda descubrir que la presión amenazante ya no está presente. Interpretaciones por parte del terapeuta de los temores de control del paciente o sus deseos agresivos inhibidos de controlar o destruir a quienes lo controlan, pueden ayudar a que estos pensamientos sean más aceptables, menos amenazantes, y por lo tanto más disponible para modificación. Las diferencias entre las duras fantasías de control y la realidad actual deben ser señaladas e interpretadas repetidamente. Un largo período de aceptación consistente es necesario para que las interpretaciones puedan ser «escuchadas» por el paciente, un punto reconocido en la terapia psicoanalítica como la necesidad de fomentar dependencia y proporcionar una estructura en las primeras etapas de la terapia. El paciente psicótico está tan amenazado y tan cerca de las percepciones que desafían la defensa psicótica, que incidentes o señales muy leves se pueden interpretar de manera distorsionada y exagerada de acuerdo con su sistema cerrado.
A medida que la estructura se vuelve menos cerrada y el paciente comienza a «salir de su caparazón», puede comportarse de una manera que lo coloque aún más expuesto a circunstancias amenazantes. Por lo tanto el ambiente debe estar muy en sintonía y ajustarse a los cambios en la estructura de la
paciente. Por ejemplo, cuando se reduce el miedo de un paciente a expresar su intensa hostilidad, existe el peligro de que la hostilidad se expresará en toda su intensidad disponible. Se puede atender a proporcionar al paciente formas más suaves y relativamente seguras de expresar su enojo u oposición; a veces puede ser necesario permitir la expresión afectiva intensa en una situación controlada para que el sentimiento pueda ser aceptado mientras se controla el comportamiento destructivo.

Pasó gran parte de su vida como director de una sección
en la Universidad de Chicago, que servía de hogar para niños
emocionalmente perturbados.
Escribió libros acerca de la psicología normal y anormal de los niños.
En el cierre excesivo del Sistema II, la amenaza está representada por la imposición de control o presiones hacia la dependencia. Debido a la extrema sensibilización a la imposición de figuras de regulación, el papel del agente de entrenamiento o terapeuta es extremadamente difícil en esta etapa. Un medio para reducir esa presión es minimizar el control de los adultos dando responsabilidad al grupo de pares, como se hace en los centros de tratamiento para delincuentes. Sin embargo, en la extrema clausura del Sistema II, estas técnicas de autogobierno pueden ser inapropiadas ya que no reducen la presión hacia la dependencia. Para estos casos, lo que se necesita es algo similar al enfoque de Bettelheim (1950) para el tratamiento de los niños hiperagresivos, que pueden describirse como una «amistad casual pero constante» por parte del adulto. El problema de alentar al niño a «probar el entorno» no es tan prominente aquí como en el Sistema I, ya que el cierre del Sistema II está asociado con «pruebas» oposicionales. Aquí el agente de entrenamiento debe permitir que el niño se acerque a él, como sugiere Bettelheim, y luego proporcionar una forma consistente de aceptación. Lo que se requiere es una amistad que no se base principalmente en las
necesidades propias del adulto; esta condición hace que sea más difícil para el niño mantener la opinión de que él es simplemente un peón del adulto (imposición).
Otro ejemplo de procedimiento apropiado para modificar la clausura del Sistema II es proporcionada por el trabajo de Goodrich y Boomer (1958). Estos autores enumeran una serie de procedimientos destinados a «apoyar los controles del ego existentes» para tratar con niños hiperagresivos:
Prevención: (evite amenazar los controles del ego existentes)
- El terapeuta reconoce que no está obligado a interpretar o limitar el comportamiento sintomático que no sea disruptivo o que actualmente no funciona como resistencia
- El terapeuta evita deliberadamente movilizar el núcleo conflictivo actual e incontrolable
- El terapeuta se abstiene de confrontar al niño con su psicopatología cuando parece probable que la intervención genere un grado disruptivo de ansiedad
Apoyo: (ayuda al niño a mantener el control del ego bajo un estrés especial)
- El terapeuta está alerta ante situaciones que probablemente sobrecarguen los controles del ego de los niños, y proporciona una estructuración de apoyo clara
- El terapeuta ayuda al niño a mantener el control de su ego en una variedad de situaciones al evaluar constantemente la tolerancia actual a la frustración del niño.
- El terapeuta ayuda al niño a mantener o recuperar el control mediante la expresión deliberada de interés positivo.
- El terapeuta limita firme y claramente el comportamiento socialmente intolerable.
Restitución: (ayuda al niño a recuperar el control después de una falla temporal)
- El terapeuta, cuando establece límites al comportamiento desaprobado, relaciona la intervención con una política establecida.
- Al tratar con un niño que está temporalmente inundado por la ansiedad, el terapeuta promueve la recuperación al (a) permitir que el niño recupere el control a su manera, (b) brindarle al niño toda la atención de un adulto de confianza, y (c) permitirle al niño tanta distancia interpersonal como lo necesite. (Goodrich y Boomer, 1958, p. 286)
Estos procedimientos son similares al entrenamiento informativo interdependiente.
El Sistema cerrado III es más abstracto que los sistemas cerrados I y II. Una consecuencia de esto es que los métodos verbales son más efectivos para alentar la prueba de los cambios en el medio ambiente. Por lo tanto, además de reducir la presión hacia la autonomía, que representa el máximo de amenaza a las estructuras cerradas en esta etapa, el agente de capacitación puede interpretar este cambio para el paciente. Los pacientes depresivos (cierre excesivo del Sistema III) son más susceptibles a tales técnicas verbales, y generalmente también tienen un mejor pronóstico que las personas excesivamente cerradas en etapas menos abstractas
Los procedimientos para reducir la compartimentación extrema en los niveles de transición siguen el mismo principio general de reducir la amenaza específica del sistema. En la reducción del cierre en la transición de niveles, el procedimiento generalmente consistirá en reducir la amenaza del polo más negativo y concreto en el que se divide la estructura para que la persona pueda articular esta etapa y usarla como base para su progresión posterior. Los procedimientos para disminuir la compartimentación transicional varía dependiendo de los diferentes niveles de conflicto de transición. En línea con el principio de que las técnicas de modificación deben adaptarse a
estructura de personalidad existente, se espera que la efectividad de un tipo particular de psicoterapia estará determinado por su relevancia sistémica. Por ejemplo, la terapia centrada en el cliente puede ser especialmente adecuada para aumentar la apertura en casos de cierre moderado del Sistema III. La cálida y receptiva mutualidad proporcionada por el consejero debe ser efectiva para alentar la articulación y aclaración de la estructura del Sistema III. Sin embargo, los procedimientos centrados en el cliente son poco adecuados para los problemas de Sistema II, como observa Rogers (1957): «El cliente que externaliza su problema sintiendo poca responsabilidad es mucho más probable que sea un fracaso» (Rogers, 1957, p. 101 ). Freud también observó que el psicoanálisis tradicional no era particularmente eficaz sobre lo que llamamos problemas del Sistema II. Se necesitan investigaciones que se centren en determinar las formas más apropiadas de intervención (psicoterapéutica o de otro tipo) para inducir la apertura en varias etapas.
Muchos terapeutas han observado que las personas que se someten a psicoterapia evolucionan a través de etapas muy similares a las que hemos propuesto. Ciertamente, la más conocida es la observación de Freud de que después de la fase inicial de dependencia estructurada (dependencia de la primera etapa) los pacientes pasan por una fase de transferencia negativa (oposición de segunda etapa) y transferencia positiva (mutualidad de la tercera etapa) antes de llegar a lo que él consideraba un «análisis exitoso». Rotter (1954) y Rogers (1958) también han señalado que la reacción del paciente a la psicoterapia puede considerarse en términos de etapas sucesivas. Muchos terapeutas grupales (por ejemplo, Coffey, 1954; Martin y Hill, 1957) han observado que los grupos terapéuticos también progresar a través de una sucesión de etapas. Coffey (1954) señala, por ejemplo, que después de la estructura inicial (I) los grupos pasan por las siguientes etapas: «período de defensa y resistencia» (II); «período de confiar»(III); y «período integrativo-prospectivo «(IV) (Coffey, 1954, pp. 591-592). Estas observaciones también plantean muchas preguntas: ¿Cuál es la relación entre las estructuras conceptuales de las personas en un grupo y la estructura del grupo? ¿La «progresión» en el desarrollo grupal generaliza a la estructura conceptual de la persona en el grupo?
Los autores han indicado algunas de las dificultades para inducir cambios estructurales en sistemas extremadamente cerrados, y han dedicado líneas de este capítulo para sugerir algunos procedimientos para abordar la difícil tarea de reducir la clausura excesiva. Puede ser necesario un leve grado de cierre durante ciertas fases del desarrollo. El desarrollo avanza a través de saltos sacádicos. La preparación para estos saltos requiere que la persona articule los previos polos dimensionales sin cerrarse o detenerse indebidamente para que pueda ocurrir la progresión. El objetivo no es el abandono total de la orientación anterior, más concreta, sino una modificación que permite su integración con la etapa más abstracta. Por lo tanto, si el comportamiento de los padres y los procedimientos educativos van a lograr sus objetivos, ellos no solo debe inducir saltos progresivos cuando sea apropiado sino que también debe evitar la ocurrencia de un cierre sostenido demasiado largo (arresto).
Los autores terminan este capítulo final del libro desarrollando las principales orientaciones (y críticas al sistema educativo norteamericano de la época) basándose en las premisas planteadas en la obra
Conceptual Systems and Personality Organization

Este libro representa el desarrollo de una hipótesis respecto a la organización de los conceptos (aquellas relaciones específicas sujeto – objeto), y sugerencias respecto a la posible utilidad en psicoterapia y educación. En una primera impresión, un libro que puede resultar algo denso, en su carácter silogista de su redacción, no obstante propone potentes herramientas de análisis para la comprensión de los problemas psicopatológicos. Para el entrenando en psicoterapia narrativa constructivista, el estudio de esta propuesta constituye un paso básico en su formación.
Para otra lectura similar, el estudiante puede revisar Experience Structure & Adaptability (editado por OJ Harvey, de 1966).
